Curiosii for ever!
: Car repair manuals for everyone.
Home
>>
Toyota
>>
2004
>>
Matrix 2WD L4-1.8L (1ZZ-FE)
>>
Repair and Diagnosis
>>
Accessories and Optional Equipment
>>
Antitheft and Alarm Systems
>>
Testing and Inspection
>>
Symptom Related Diagnostic Procedures
>>
Symptom Diagnostic Procedures
>>
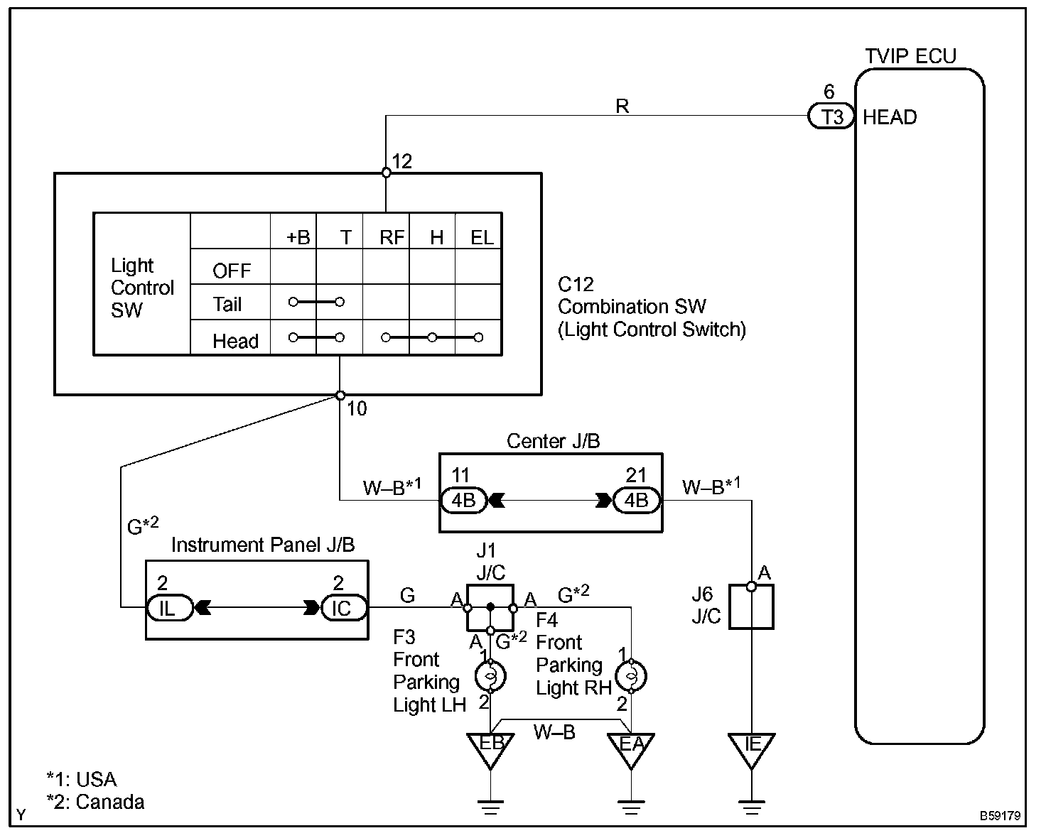
Light Control Switch Circuit
Light Control Switch Circuit
Wiring Diagram:
Step 1 - 2:
Step 3:
INSPECTION PROCEDURE