Curiosii for ever!: Car repair manuals for everyone.

A/C Compressor Circuit

A/C COMPRESSOR CIRCUIT

CIRCUIT DESCRIPTION

This sensor sends 1 pulse per engine revolution to the ECM. If the number ratio of the compressor speed divided by the engine speed is smaller than a predetermined value, the ECM turns the compressor off. And, the indicator flashes at about 1 second interval.

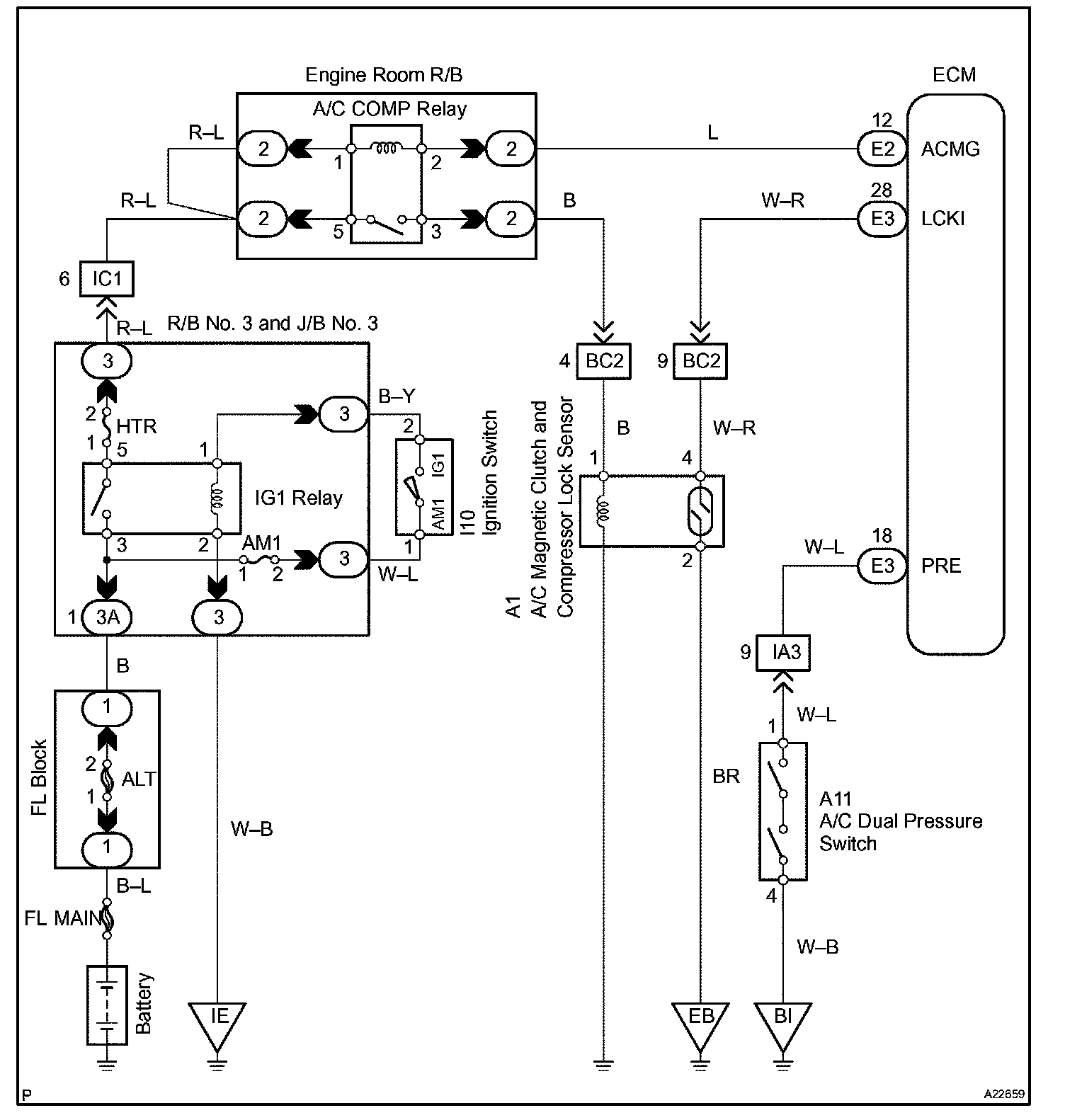
Wiring Diagram:






Step 1 - 3:




Step 4:




INSPECTION PROCEDURE