Curiosii for ever!: Car repair manuals for everyone.

Component Tests and General Diagnostics

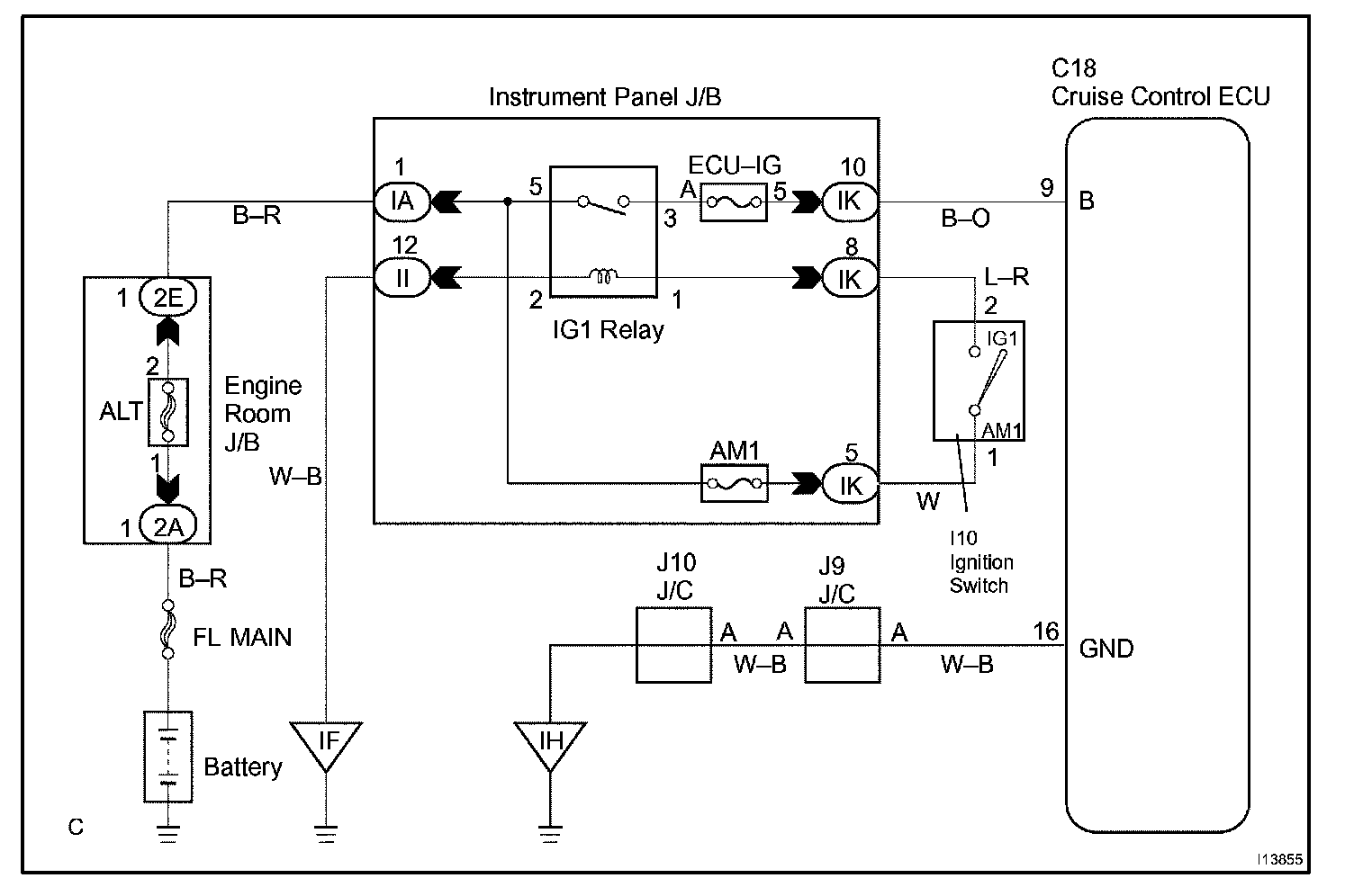
CIRCUIT DESCRIPTION
The ECU power source supplies a power to the actuator and the sensors, etc. when terminal GND and the cruise control ECU case are grounded.

Wiring Diagram:






Step 1 - 2:




Step 3:




INSPECTION PROCEDURE