Check CAN Main Bus Line For Disconnection
CHECK CAN MAIN BUS LINE FOR DISCONNECTIONCIRCUIT DESCRIPTION
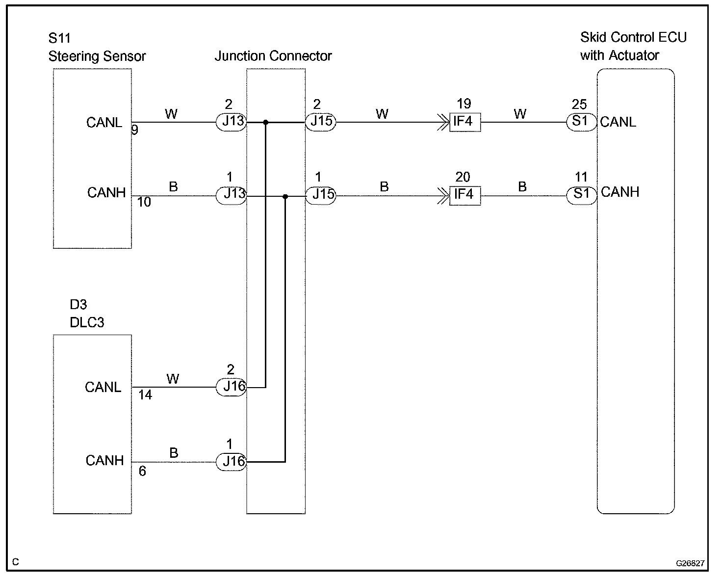
The CAN main bus line and DLC3 sub bus line may have a disconnection when the resistance between terminals 6 (CANH) and 14 (CANL) of the DLC3 is more than 67 Ohms.
Wiring Diagram:
Step 1 - 2:
Step 3 - 4:
INSPECTION PROCEDURE