Curiosii for ever!: Car repair manuals for everyone.

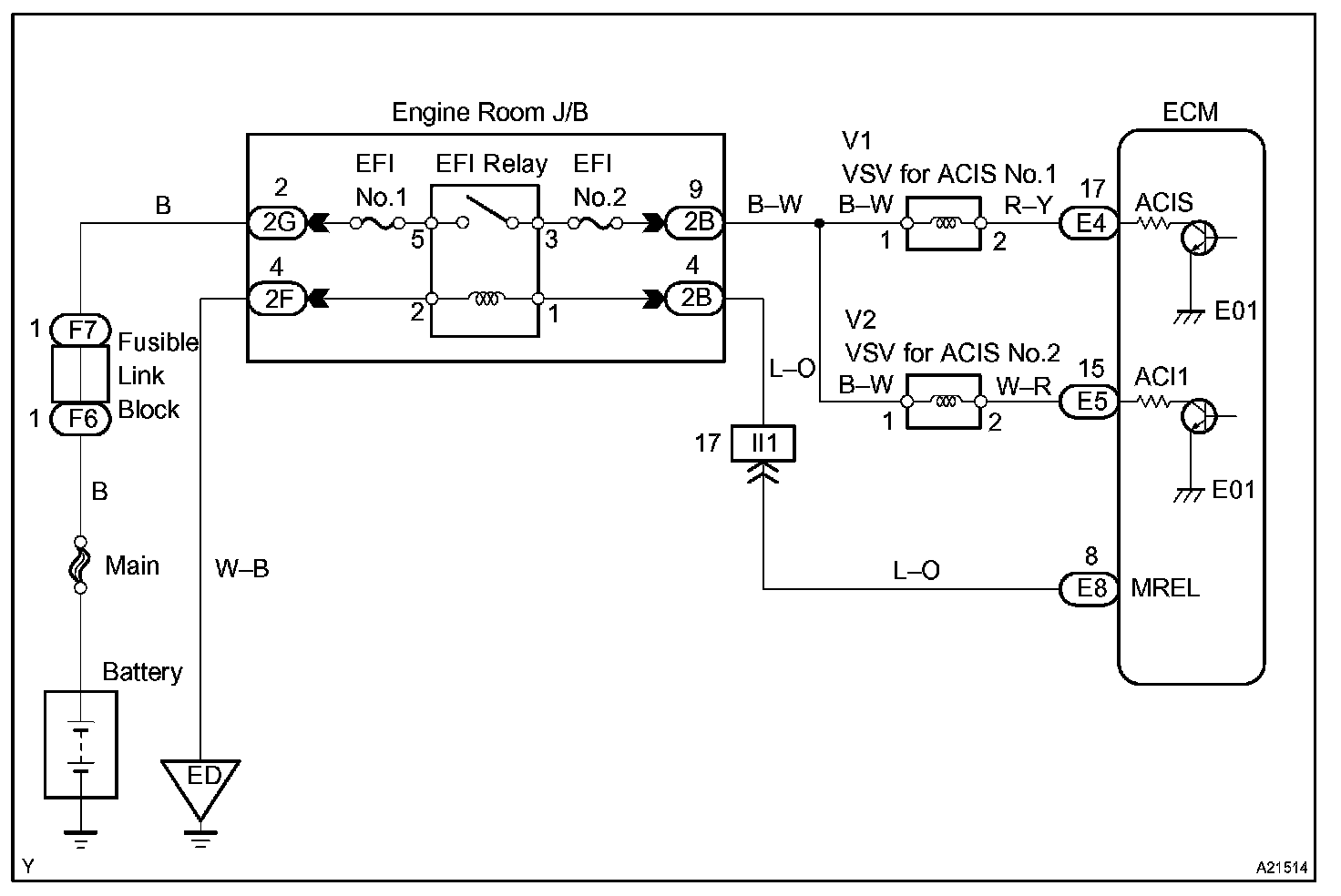
IACV Control Circuit

CIRCUIT DESCRIPTION




This circuit opens and closes the IACV (Intake Air Control Valve) in response to the engine load in order to increase the intake efficiency (ACIS: Acoustic Control Induction System).

When the engine speed is 3,700 rpm or less and the throttle valve opening angle is 30° or more, the ECM turns the two VSV ON or OFF and operate the IACV.

Wiring Diagram:






INSPECTION PROCEDURE

Step 1 - 3:




Hand-held tester


Step 1 - 3:




OBD II scan tool (excluding hand-held tester)