Curiosii for ever!: Car repair manuals for everyone.

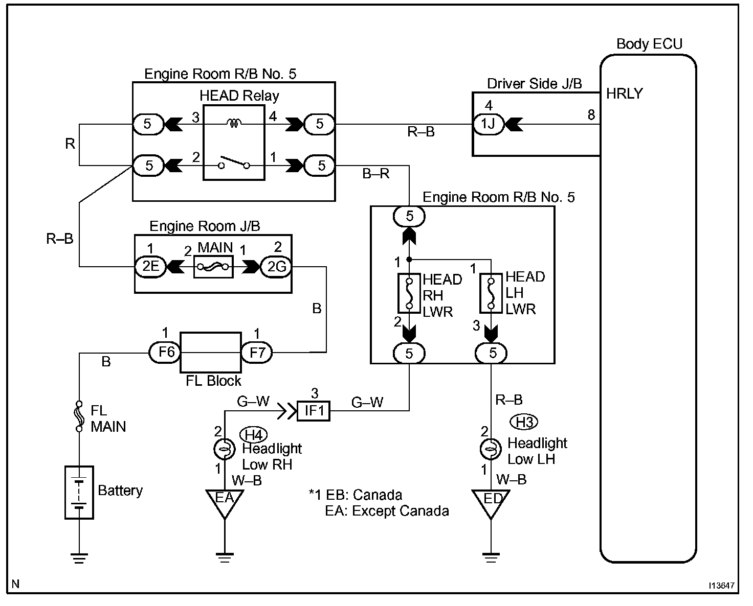
Headlight Relay Circuit

CIRCUIT DESCRIPTION

Head light relay will be "ON" by operating the headlight switch. The transistor which activates the taillight relay has two sorts: one activates directly by the headlight switch for fail safe and the other activates by CPU. the one that activates by CPU has two systems and prevents the headlight from turning off at the time of one system trouble in the automatic operation circuit.

Wiring Diagram:






Step 1 - 2:




INSPECTION PROCEDURE