Curiosii for ever!
: Car repair manuals for everyone.
Home
>>
Toyota
>>
2003
>>
Matrix 2WD L4-1.8L (1ZZ-FE)
>>
Repair and Diagnosis
>>
Cruise Control
>>
Testing and Inspection
>>
Component Tests and General Diagnostics
>>
Diagnostic Procedures
>>
Cruise Control Switch Circuit
Cruise Control Switch Circuit
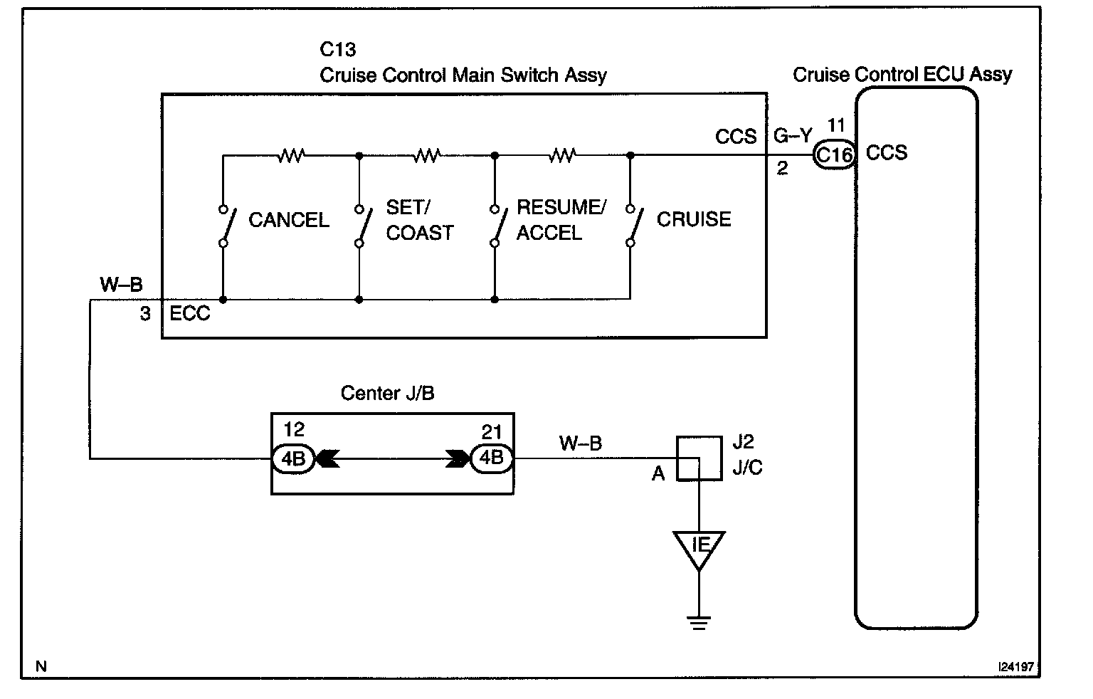
CIRCUIT DESCRIPTION
This circuit carries the SET/COAST, RES/ACC and CANCEL signals (each voltage) to the cruise control ECU assy.
Wiring Diagram:
Step 1 - 2:
Step 3 - 5:
Step 6:
INSPECTION PROCEDURE