Curiosii for ever!: Car repair manuals for everyone.

Component Tests and General Diagnostics

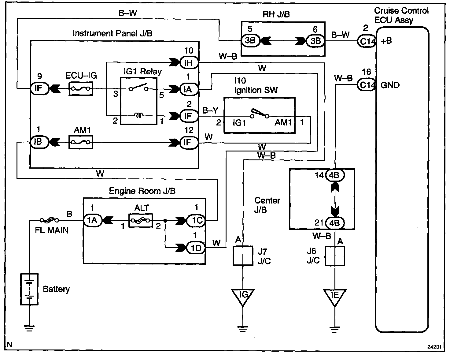
CIRCUIT DESCRIPTION

The cruise control ECU assy power source supplies power to the actuator and sensors, etc., when terminal GND and the case of the cruise control ECU assy are grounded.

Wiring Diagram:






Step 1 - 2:




Step 3:




INSPECTION PROCEDURE