Curiosii for ever!: Car repair manuals for everyone.

Component Tests and General Diagnostics

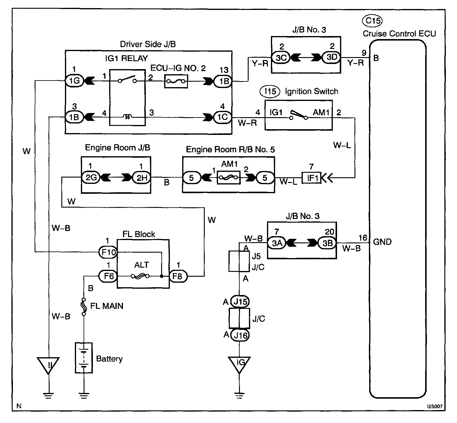
CIRCUIT DESCRIPTION

The ECU power source supplies power to the actuator and sensors, etc., when terminal GND and the cruise control ECU case are grounded.

Wiring Diagram:






Step 1 - 2:




Step 3:




INSPECTION PROCEDURE