Curiosii for ever!: Car repair manuals for everyone.

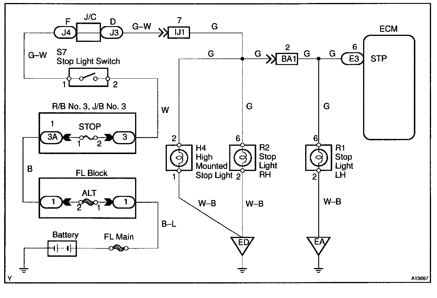
Stop Light Switch Circuit

CIRCUIT DESCRIPTION
The purpose of this circuit is to prevent the engine from stalling, when brakes are suddenly applied. When the brake pedal is depressed, this switch sends a signal to the ECM.




WIRING DIAGRAM

Step 1:




Step 2:




Step 3:




INSPECTION PROCEDURE