Curiosii for ever!: Car repair manuals for everyone.

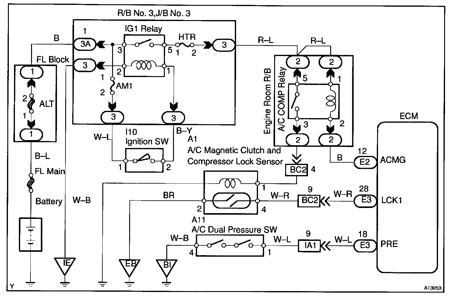
A/C Compressor Circuit

CIRCUIT DESCRIPTION
This sensor sends 1 pulse par engine revolution to the ECM. If the number ratio of the compressor speed divided by the engine speed is smaller than a predetermined value, the ECM turns the compressor off. And, the indicator flashes at about 1 second interval.




WIRING DIAGRAM

Step 1:




Step 2:




Step 3:




Step 4:




INSPECTION PROCEDURE