Curiosii for ever!
: Car repair manuals for everyone.
Home
>>
Toyota
>>
2000
>>
Avalon XLS V6-3.0L (1MZ-FE)
>>
Repair and Diagnosis
>>
Relays and Modules
>>
Relays and Modules - Powertrain Management
>>
Relays and Modules - Computers and Control Systems
>>
Body Control Module
>>
Testing and Inspection
>>
Component Tests and General Diagnostics
>>
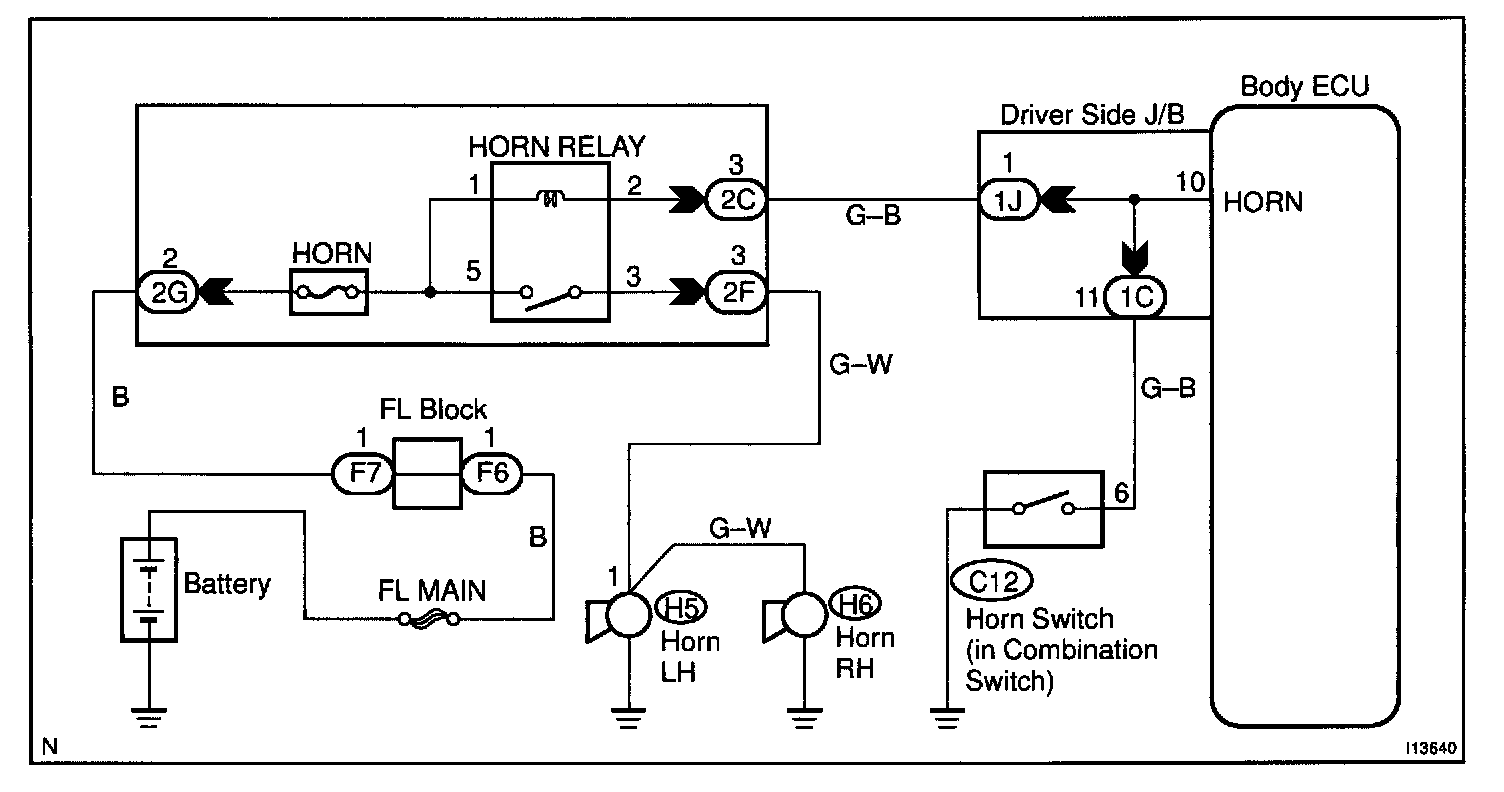
Horn Circuit
Horn Circuit
CIRCUIT DESCRIPTION
The horn is connected to the body ECU and activated by the body ECU during warning of the theft deterrent system.
Wiring Diagram:
Steps 1 - 2:
INSPECTION PROCEDURE