Curiosii for ever!: Car repair manuals for everyone.

Passenger Buckle SW / Belt Warning Occupant Detection Sensor

Passenger Buckle SW / Seat Belt Warning Occupant Detection Sensor

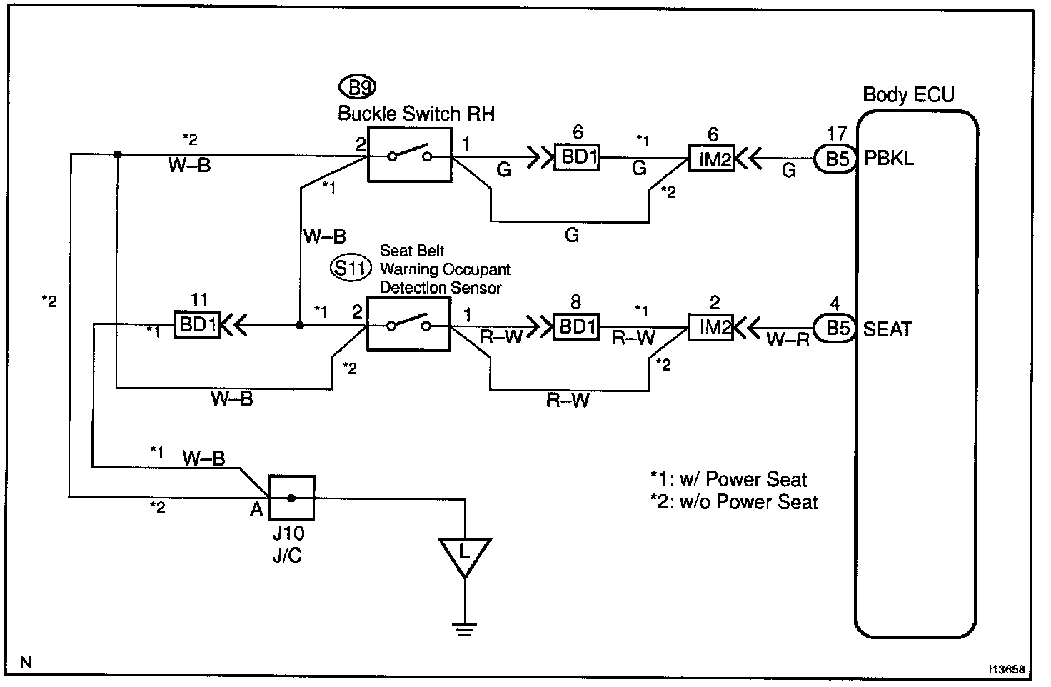
CIRCUIT DESCRIPTION
This circuit detects the conditions of the passenger buckle switch and the seat belt warning occupant detection sensor, and makes the passenger seat belt warning flash.

Wiring Diagram:






Steps 1 - 3:




INSPECTION PROCEDURE