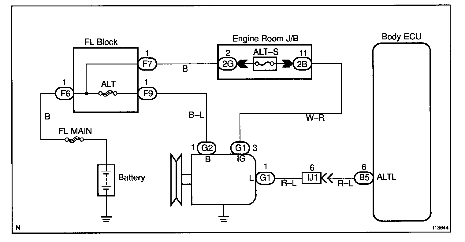
Generator L Terminal Circuit (W/ DRL Vehicle Only)
CIRCUIT DESCRIPTIONBody ECU receives the generator L signal and outputs it to the Day time running light relay.
Day time running light relay judges whether the engine rotates or not with this generator L signal and makes the Day time running light turn ON and OFF.
Wiring Diagram:
Steps 1 - 2:
INSPECTION PROCEDURE