Curiosii for ever!
: Car repair manuals for everyone.
Home
>>
Toyota
>>
2000
>>
Avalon XLS V6-3.0L (1MZ-FE)
>>
Repair and Diagnosis
>>
Body and Frame
>>
Seats
>>
Memory Positioning Systems
>>
Testing and Inspection
>>
Component Tests and General Diagnostics
>>
Power Seat Control System
>>
Ignition Switch Circuit
Ignition Switch Circuit
W/ Driving Position Memory
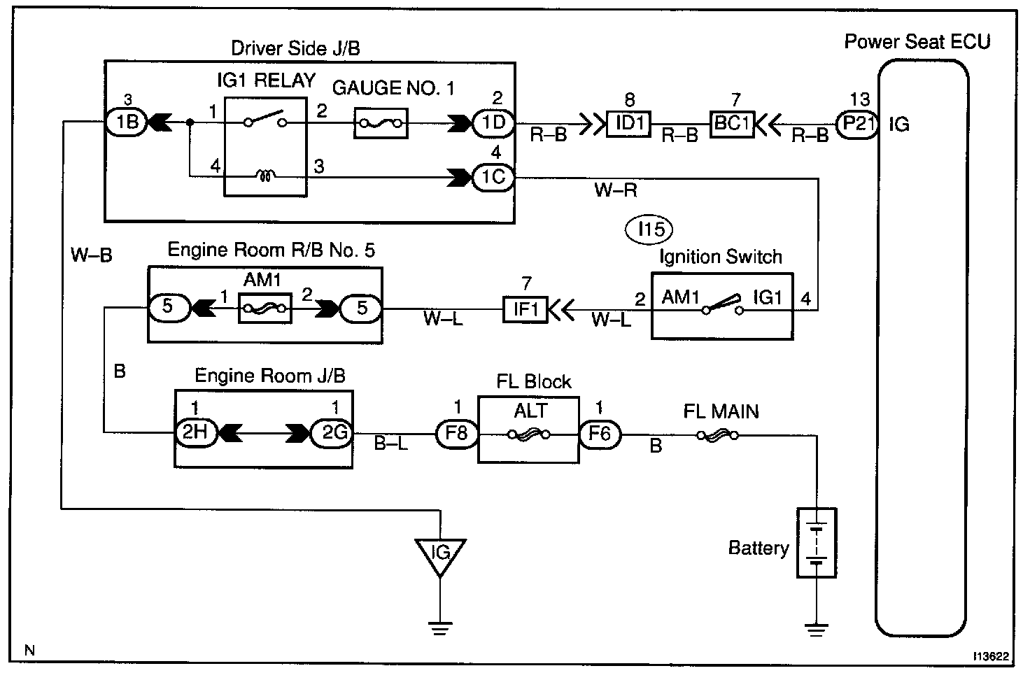
CIRCUIT DESCRIPTION
This circuit sends an
ignition switch
ON
or
OFF
signal to the ECU.
Wiring Diagram:
Steps 1 - 2:
INSPECTION PROCEDURE