Curiosii for ever!
: Car repair manuals for everyone.
Home
>>
Toyota
>>
2000
>>
Avalon XLS V6-3.0L (1MZ-FE)
>>
Repair and Diagnosis
>>
Body and Frame
>>
Seats
>>
Memory Positioning Systems
>>
Testing and Inspection
>>
Component Tests and General Diagnostics
>>
Power Seat Control System
>>
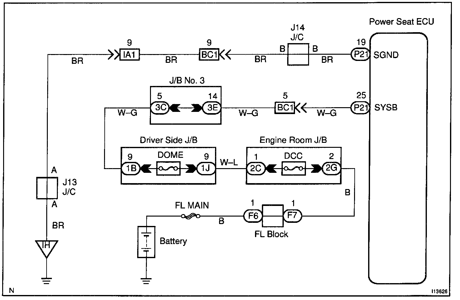
ECU Power Source Circuit
ECU Power Source Circuit
CIRCUIT DESCRIPTION
This circuit provides power for ECU operation and is also the power source for the sensor.
Wiring Diagram:
Steps 1 - 2:
Step 3:
INSPECTION PROCEDURE