Curiosii for ever!
: Car repair manuals for everyone.
Home
>>
Toyota
>>
2000
>>
Avalon XLS V6-3.0L (1MZ-FE)
>>
Repair and Diagnosis
>>
Body and Frame
>>
Mirrors
>>
Memory Positioning Systems
>>
Testing and Inspection
>>
Component Tests and General Diagnostics
>>
Power Seat Control System
>>
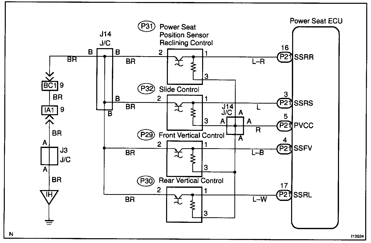
Position Sensor Power Source Circuit
Position Sensor Power Source Circuit
W/ Driving Position Memory
CIRCUIT DESCRIPTION
This circuit provides power to the slide, front vertical and reclining position sensors.
Wiring Diagram:
Steps 1 and 2:
INSPECTION PROCEDURE