Curiosii for ever!: Car repair manuals for everyone.

O/D Main Switch & O/D Off Indicator Light Circuit

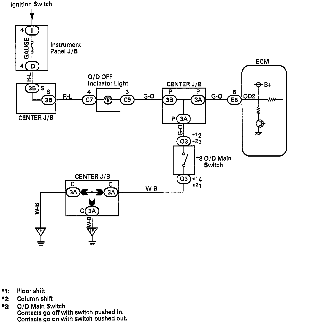
O/D MAIN SWITCH & O/D OFF INDICATOR LIGHT CIRCUIT

CIRCUIT DESCRIPTION
The O/D main switch contacts go off when the switch is pushed in and come on when it is pushed out. In O/d main switch OFF position, the 0/D OFF indicator lights up, and the ECM prohibits shifting to overdrive.

WIRING DIAGRAM





INSPECTION PROCEDURE

If the O/D OFF indicator light does not light up.

















If the O/D OFF indicator light remains ON.