Curiosii for ever!: Car repair manuals for everyone.

Inspection Using A Generic OBD II Scan Tool

FUEL PUMP CONTROL CIRCUIT INSPECTION

CIRCUIT DESCRIPTION

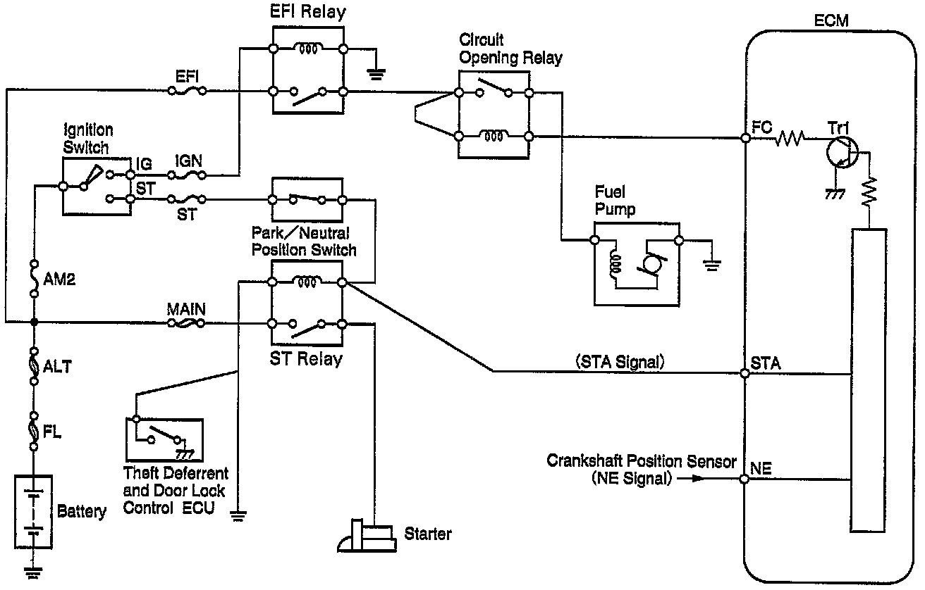
Fig.1:




In Fig.1 above, when the engine is cranked, current flows from terminal ST of the ignition switch to the starter relay coil and also current flows to terminal STA of ECM (STA signal).
When the STA signal and NE signal are input to the ECM, Tr1 is turned ON, current flows to coil of the circuit opening relay, the relay switches on, power is supplied to the fuel pump and the fuel pump operates. While the NE signal is generated (engine running), the ECM keeps Tr1 ON (circuit opening relay ON) and the fuel pump also keeps operating.

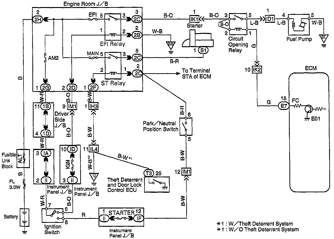
WIRING DIAGRAM





INSPECTION PROCEDURE