Curiosii for ever!: Car repair manuals for everyone.

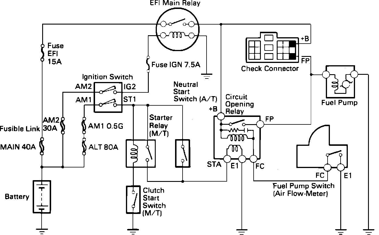
EFI Main Relay

EFI Main Relay Circuit Schematic:






The EFI Main Relay, located in the fuse panel on the LH side of the engine compartment, serves as a source of battery power for several components including the Circuit Opening Relay, (which powers the Fuel Pump), the Fuel Pressure Up VSV and the ECU. The EFI Main Relay is supplied battery current through the EFI fuse and is energized by a signal from the ignition switch. The ECU receives relay input at terminals +B and +B1.