Curiosii for ever!
: Car repair manuals for everyone.
Home
>>
Suzuki
>>
2010
>>
SX4 2WD L4-2.0L
>>
Repair and Diagnosis
>>
Transmission and Drivetrain
>>
Continuously Variable Transmission/Transaxle
>>
Locations
>>
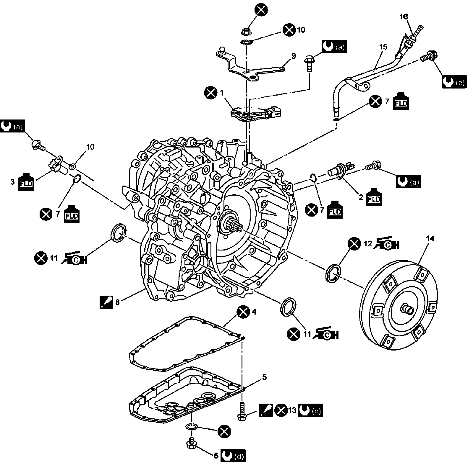
CVT Assembly Components
CVT Assembly Components
CVT Assembly Components