Curiosii for ever!
: Car repair manuals for everyone.
Home
>>
Suzuki
>>
2010
>>
Kizashi FWD L4-2.4L
>>
Repair and Diagnosis
>>
Specifications
>>
Mechanical Specifications
>>
Manual Transmission/Transaxle
>>
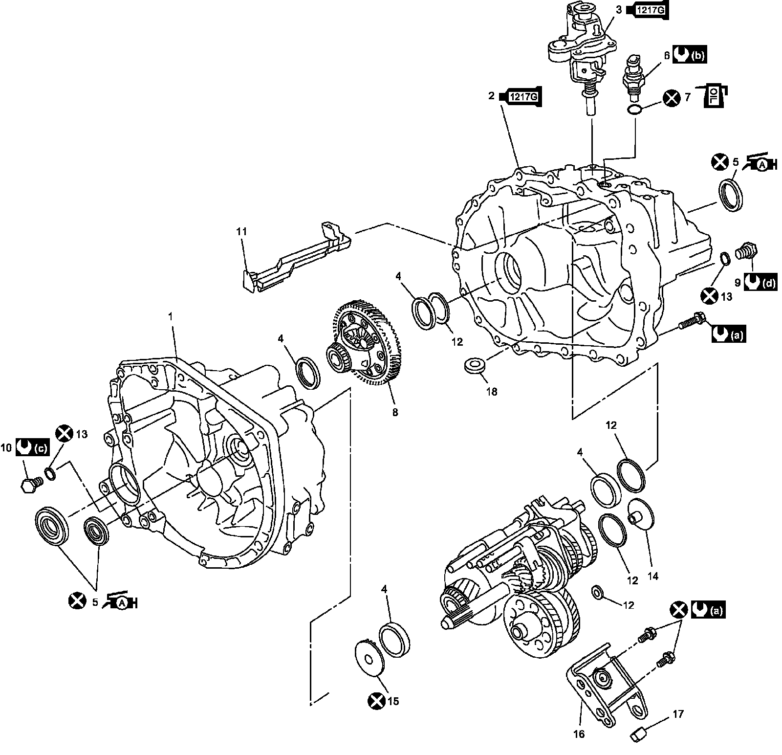
Manual Transaxle Assembly Components
Manual Transaxle Assembly Components
Manual Transaxle Assembly Components