Curiosii for ever!
: Car repair manuals for everyone.
Home
>>
Suzuki
>>
2006
>>
Verona L6-2.5L
>>
Repair and Diagnosis
>>
Heating and Air Conditioning
>>
Testing and Inspection
>>
Symptom Related Diagnostic Procedures
>>
With Automatic A/C
>>
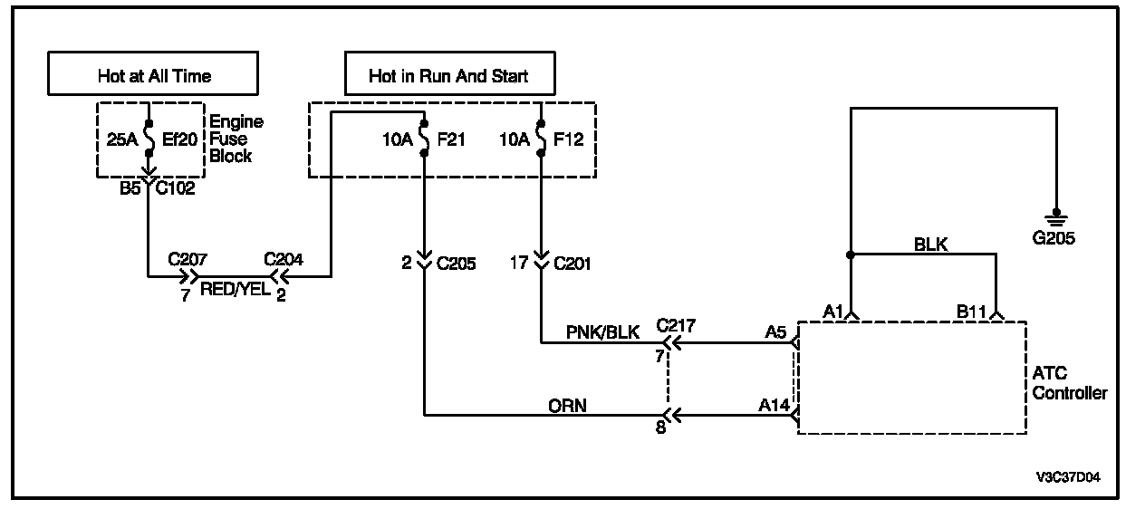
Automatic Temperature Controller Does Not Operate When Ignition Is on
Automatic Temperature Controller Does Not Operate When Ignition Is on
Step 1 - 7: