Curiosii for ever!: Car repair manuals for everyone.

Electrical Diagrams

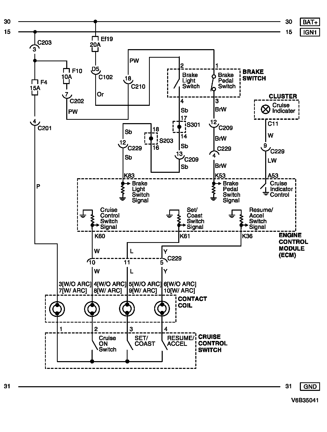
Cruise Control System Circuit:




WIRING DIAGRAM

C102 - S301:




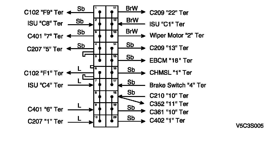
CONNECTOR INFORMATION

Connector Identification Symbol and Pin Number Position:




CONNECTOR IDENTIFICATION SYMBOL AND PIN NUMBER POSITION

W/H INSTRUMENT PANEL:




W/H ENGINE:




POSITION OF CONNECTORS AND GROUNDS

S203 (ORANGE):




S301 (COLORLESS):




SPLICE PACK