Curiosii for ever!: Car repair manuals for everyone.

Electrical Diagrams

Transfer Control Unit: Wiring Diagram

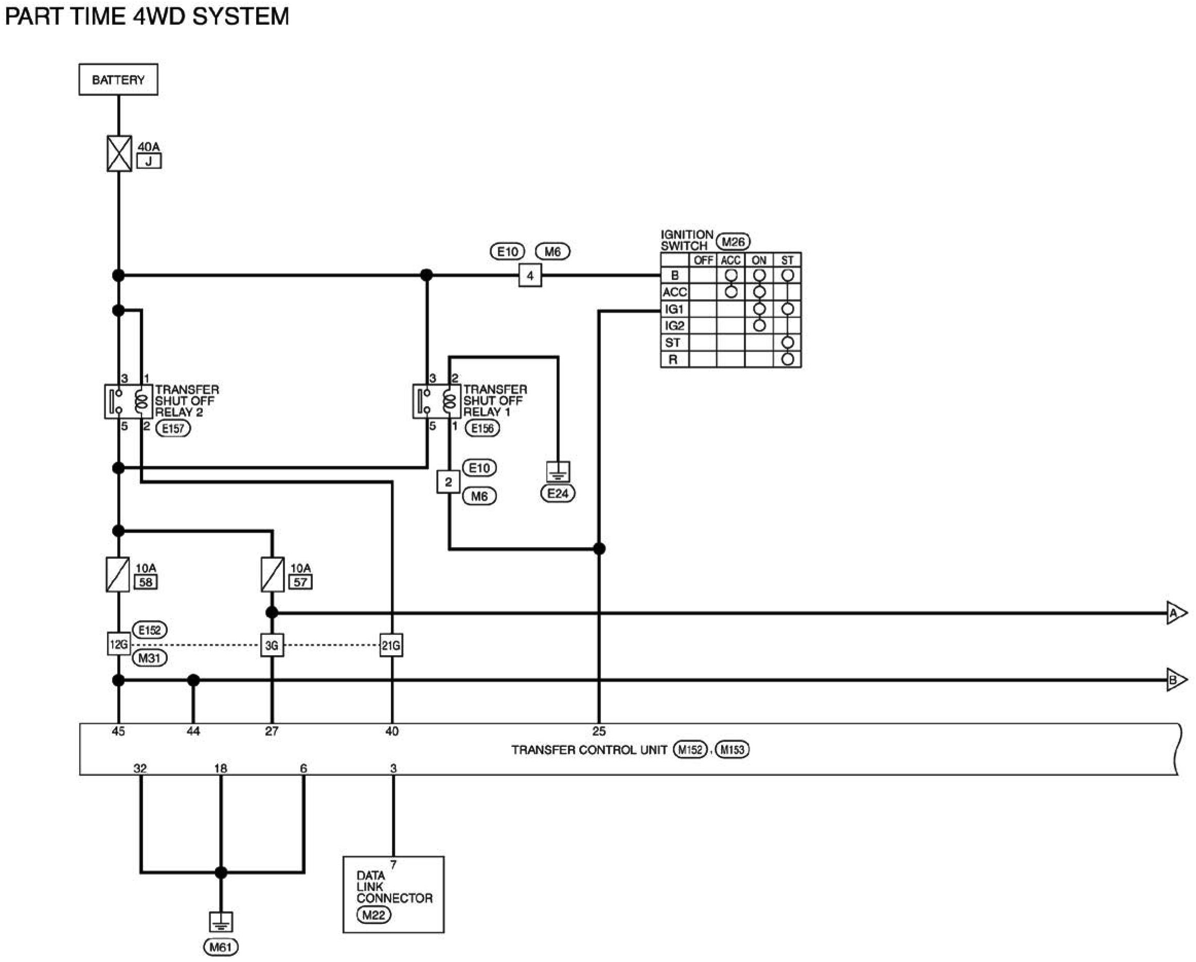
Part Time System (Part 1):




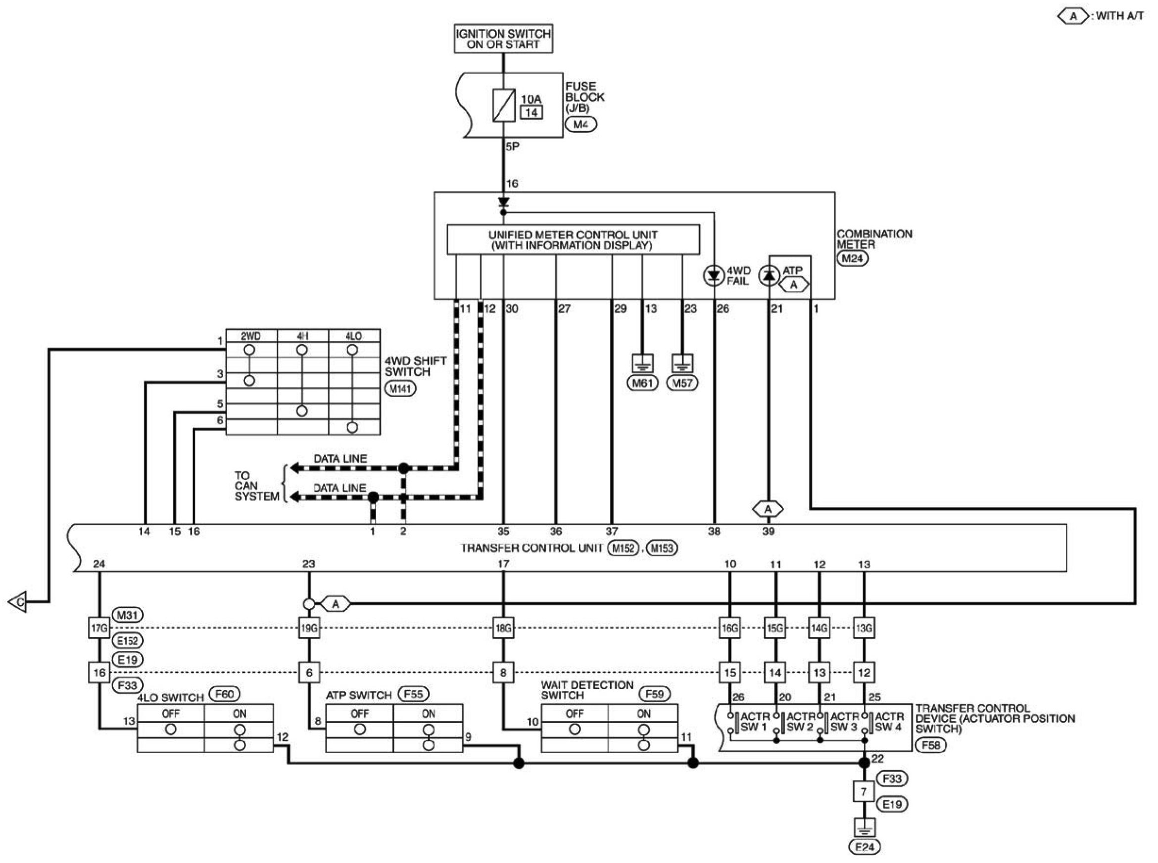
Part Time System (Part 2):




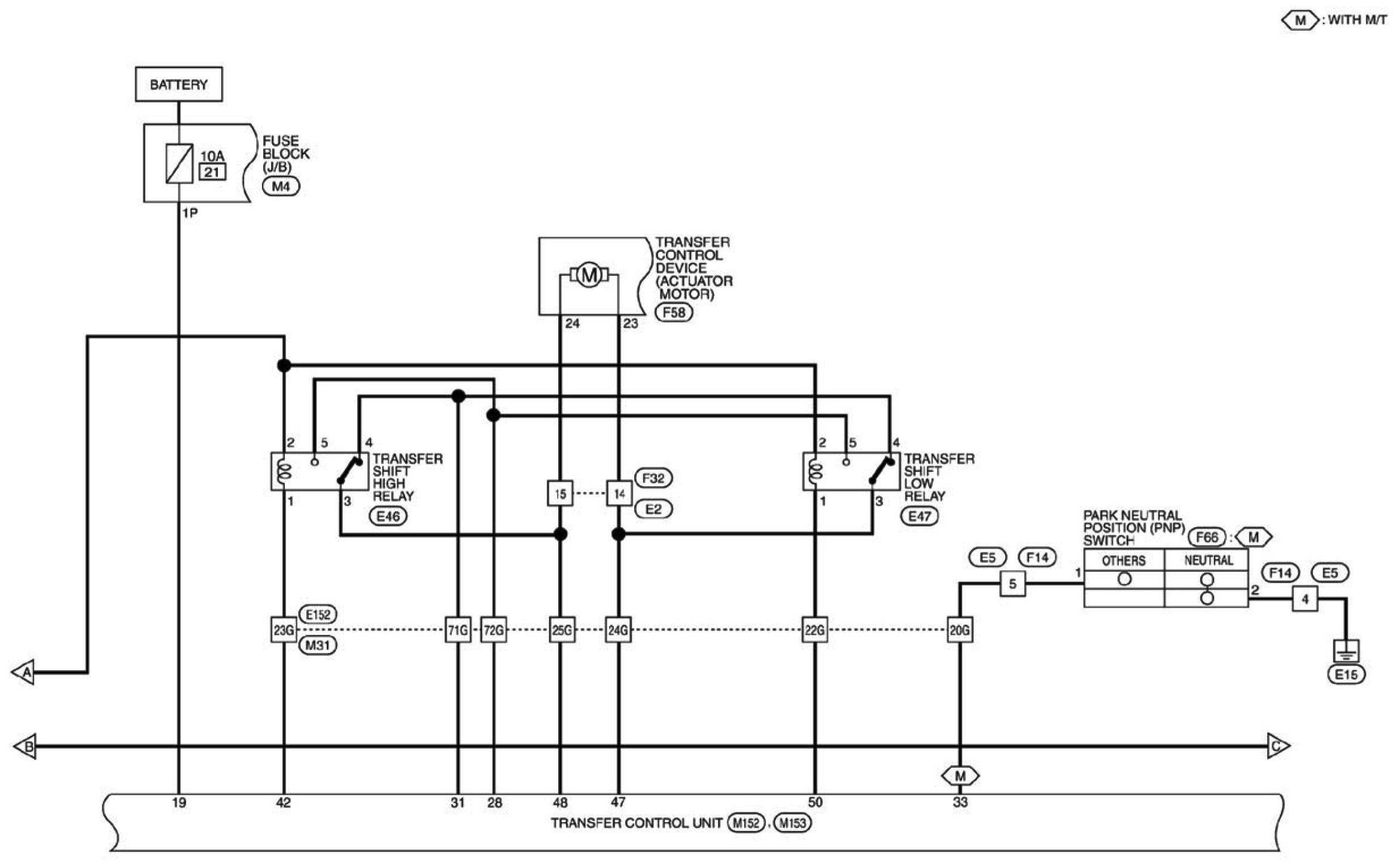
Part Time System (Part 3):






Part Time 4WD Connectors

Part Time System Connectors (Part 1):




Part Time System Connectors (Part 2):




Part Time System Connectors (Part 3):




Part Time System Connectors (Part 4):




Part Time System Connectors (Part 5):




Part Time System Connectors (Part 6):