Curiosii for ever!
: Car repair manuals for everyone.
Home
>>
Suzuki Truck
>>
2009
>>
Grand Vitara 2WD V6-3.2L
>>
Repair and Diagnosis
>>
Specifications
>>
Mechanical Specifications
>>
Automatic Transmission/Transaxle
>>
System Specifications
>>
Automatic Transmission Unit Components
>>
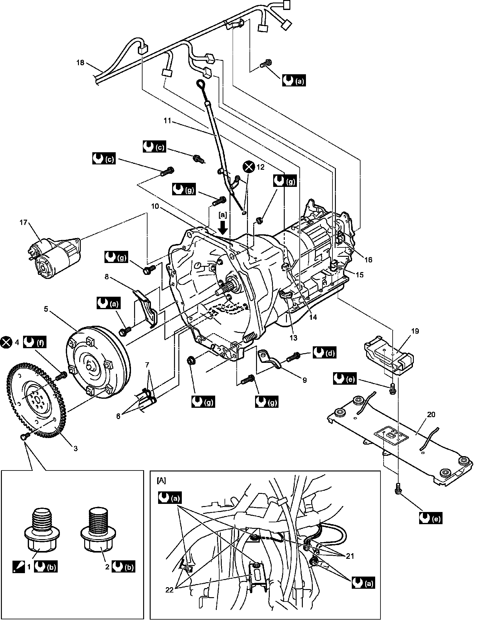
3-Speed Automatic Transmission
3-Speed Automatic Transmission
Automatic Transmission Unit Components