Curiosii for ever!
: Car repair manuals for everyone.
Home
>>
Suzuki Truck
>>
2009
>>
Grand Vitara 2WD V6-3.2L
>>
Repair and Diagnosis
>>
Diagrams
>>
Exploded Views
>>
Manual Transmission/Transaxle
>>
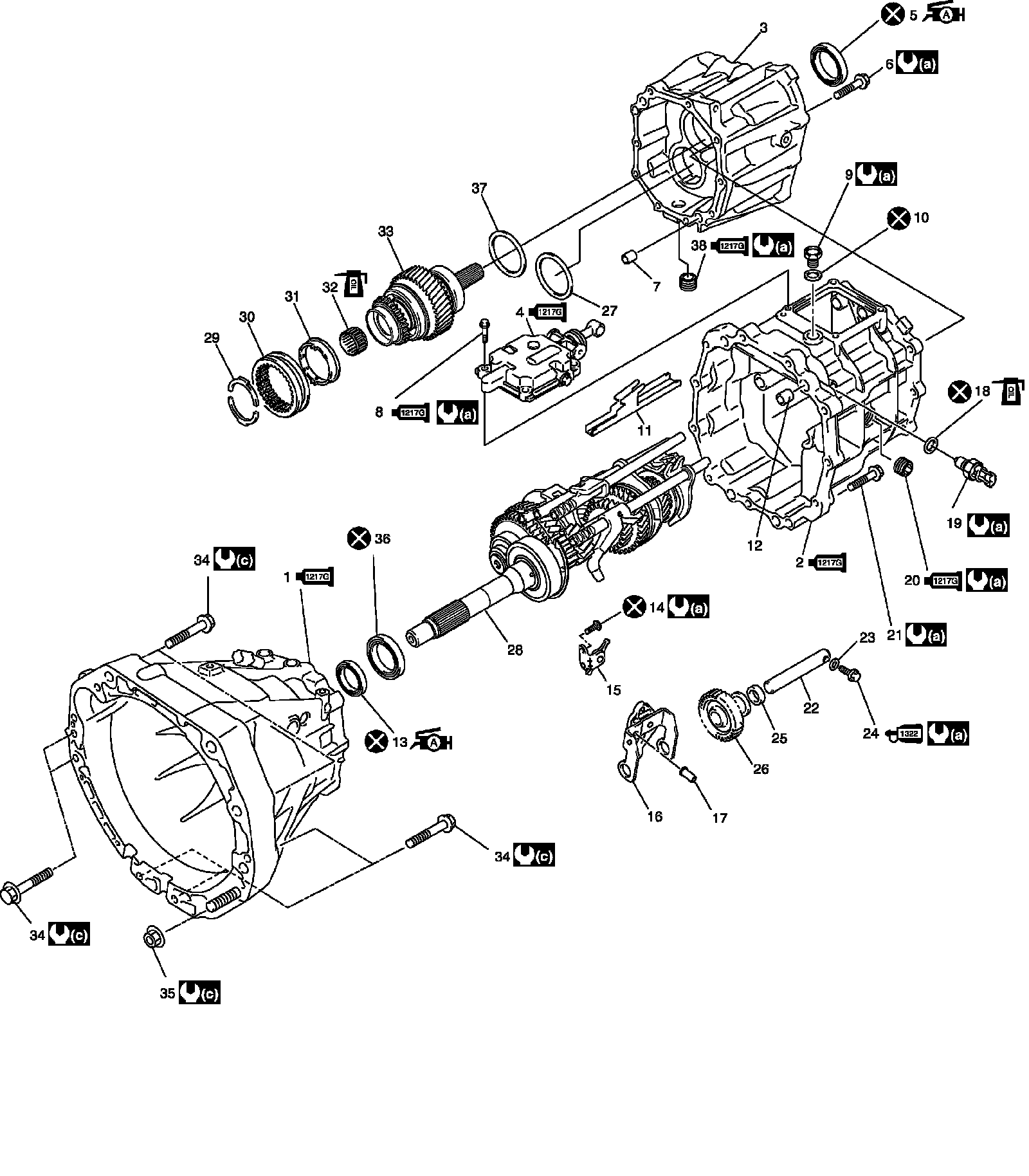
Manual Transmission Assembly Components
Manual Transmission Assembly Components
Manual Transmission Assembly Components