Curiosii for ever!: Car repair manuals for everyone.

Electrical Diagrams

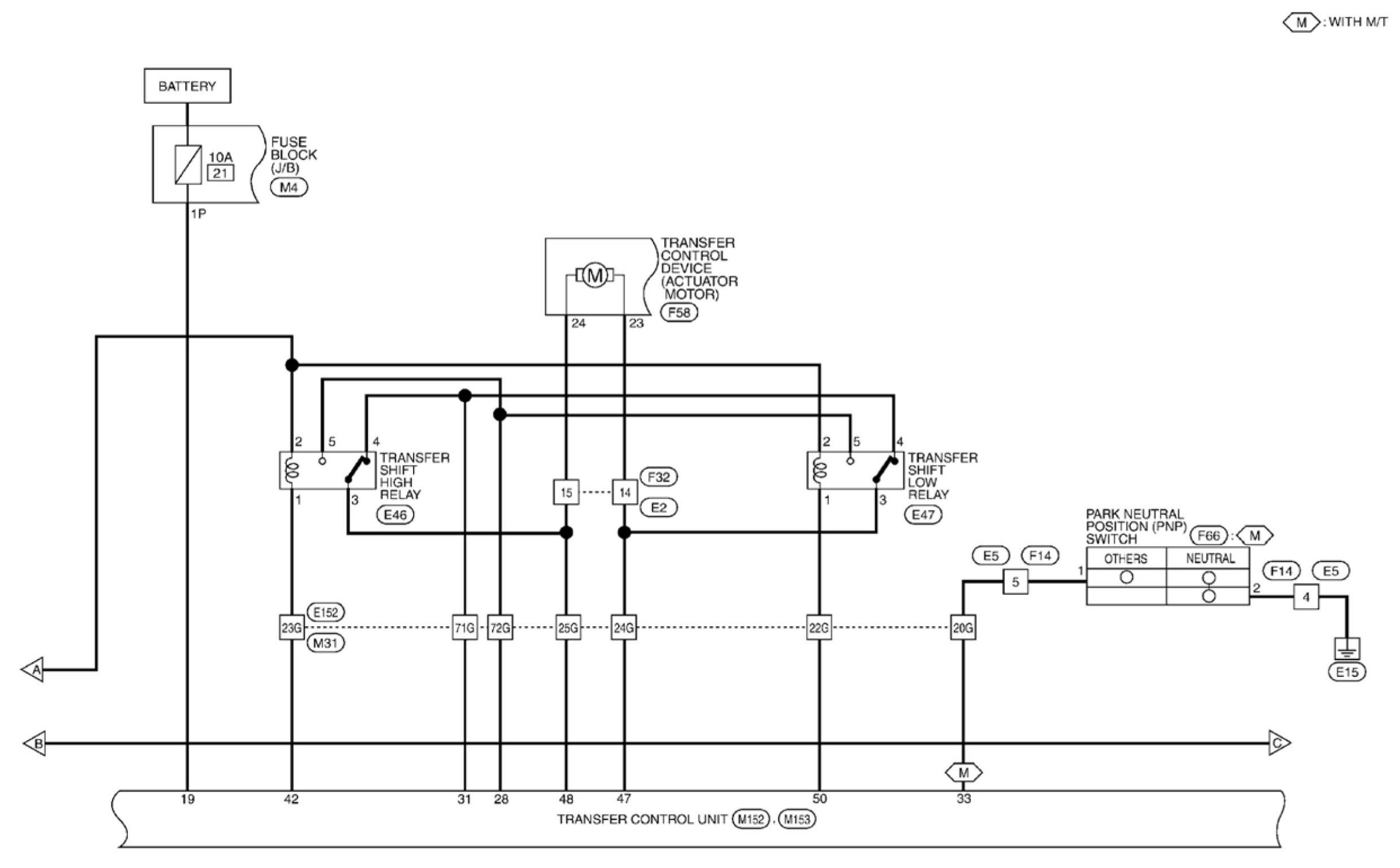
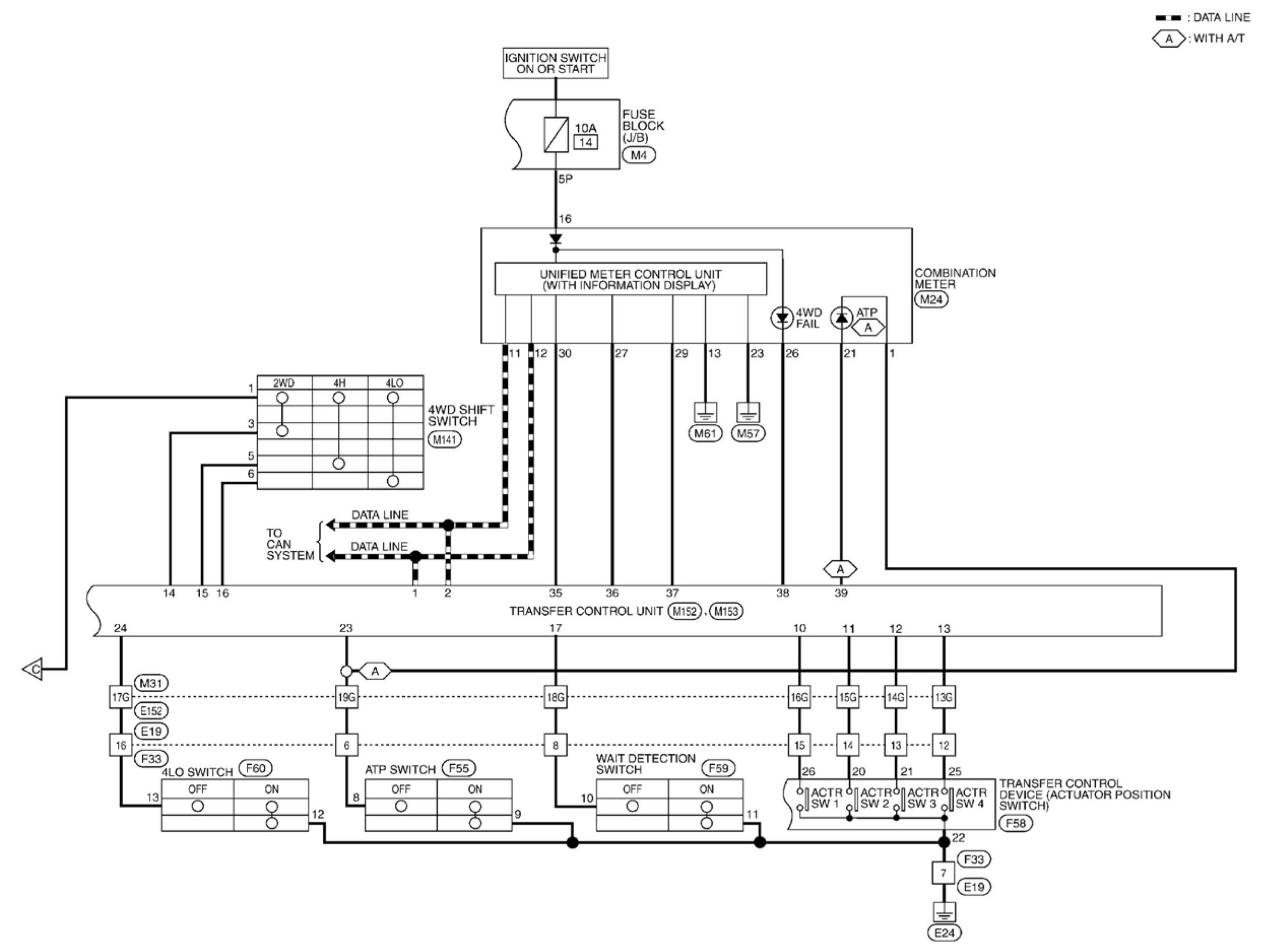
Transfer Control Unit: Wiring Diagram

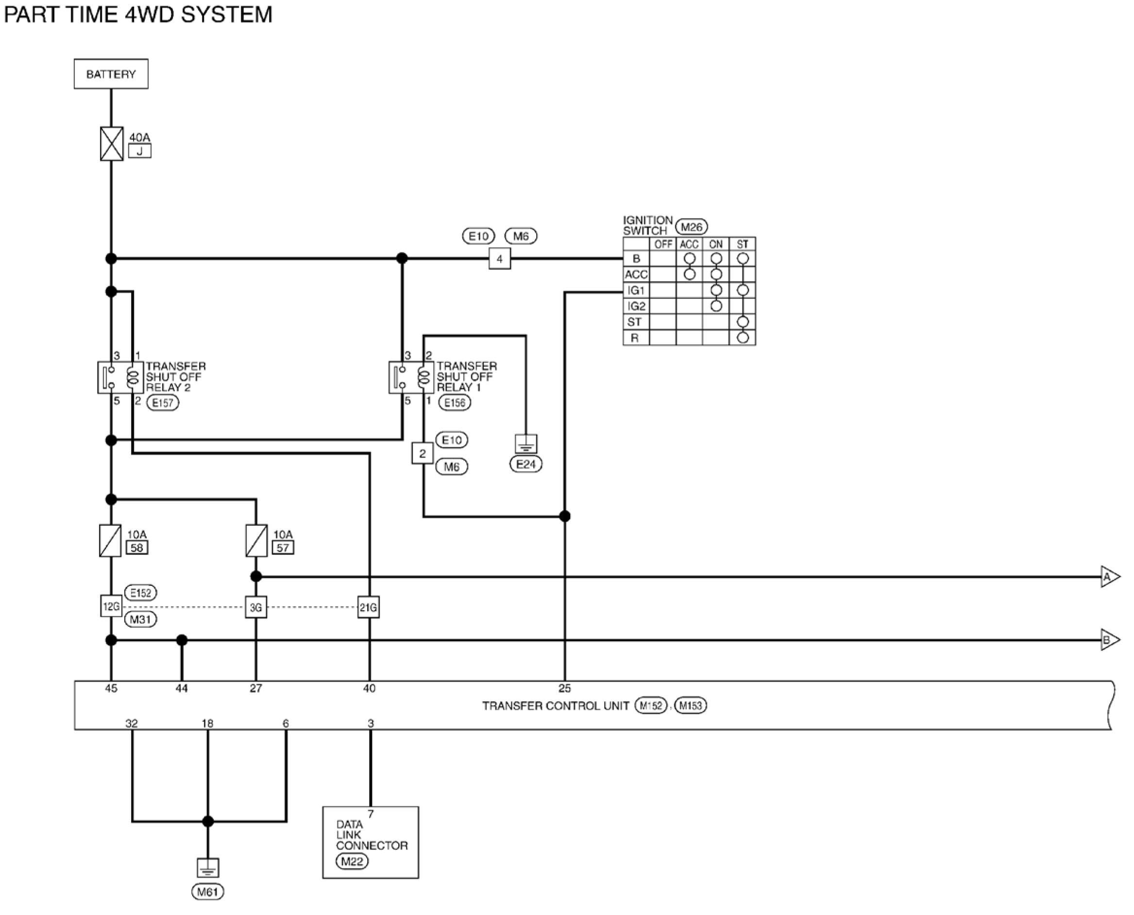
Part Time 4WD System

Part Time System (Part 1):




Part Time System (Part 2):




Part Time System (Part 3):






Transfer Control Unit Connectors

Part Time System Connectors (Part 1):




Part Time System Connectors (Part 2):




Part Time System Connectors (Part 3):




Part Time System Connectors (Part 4):




Part Time System Connectors (Part 5):




Part Time System Connectors (Part 6):