Curiosii for ever!: Car repair manuals for everyone.

Air Flow Meter/Sensor: Description and Operation

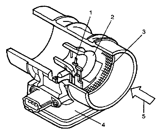
Mass air flow (MAF) sensor




The MAF sensor consists of heat resistor (1), metering duct (2), molded honeycomb (3), body, control circuit (4), etc.

It detects the mass flow of the air drawn (5) into the engine and sends that information to ECM (PCM) as a current signal. ECM (PCM) uses the signal as one of the signals to control various devices.




This MAF sensor is a thermal control type including a heat-resistor and a control circuit (1).

The heat resistor is cooled off by the intake air and the control circuit controls the heat-resistor temperature (the amount of electric current flowing to the heat-resistor) so as to keep it within a certain difference range from the ambient temperature. Then this control valve is output as a current signal.