Curiosii for ever!: Car repair manuals for everyone.

Assembly Unit

ASSEMBLY UNIT





1. Apply sealant "A" to thread part of air inlet union (2) and install it to differential carrier (1). Tighten it to specified torque.
"A": Sealant 99000-31110
Tightening torque
Air inlet union (a): 13 Nm (1.3 kg-m, 9.5 ft. lbs.)
2. Place bearing outer races on their respective bearings. Used left and right outer races are not interchangeable and install case assembly in carrier.
3. Install side bearing adjusters on their respective carrier, making sure adjusters are threaded properly.





4. Align match marks (1) on cap and carrier. Screw in 2 side bearing cap bolts 2 or 3 turns and press down bearing cap by hand.

NOTE: If bearing cap does not fit tightly on carrier, side bearing adjuster is not threaded properly. Reinstall adjuster.

5. Tighten cap bolts to provisional torque.
Tightening torque
Side bearing cap bolt (provisional torque) (a) 15 Nm (1.5 kg-m, 11.0 ft. lbs.)
6. Install actuator bracket to bearing cap and tighten its bolts to specification.
Tightening torque
Actuator bracket bolt (b) 12 Nm (1.2 kg-m, 8.5 ft. lbs.)





7. Tighten both bearing adjusters (1) so as to obtain specified gear backlash and at the same time, obtain preload of side bearing.
Special tool
(A): 09930-40120 (Attachment)
(B): 09930-40113 (Rotor holder)
(C): 09900-20701
Bevel gear backlash 0.13 - 0.18 mm (0.005 - 0.007 inch)





NOTE:
^ Be sure to apply measuring tip of dial gauge (1) at right angles to convex side of tooth.
^ Measure at least 4 points on drive bevel gear periphery.
^ As a practical measure the following would be recommended to obtain specified backlash and side bearing preload at the same time.

a. Obtain specified backlash by turning both adjusters inward lightly.
b. Tighten both adjusters further by one notch at a time.








8. Measure preload of pinion with spring balance (1) or torque wrench (2) and check composite preload of pinion bearing and side bearing.
Special tool (D): 09922-75222

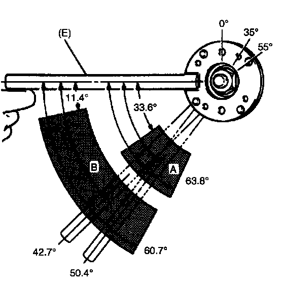
NOTE: Standard preload is shown in the graph, which should be read as follows. Example: When preload of bevel pinion is 2.6 kg/5.73 lb, acceptable composite preload of both pinion bearings and side bearings should be between 2.8 and 3.2 kg/6.17 and 7.05 lb.








NOTE: Bearing preload can be checked roughly by using flange holder as shown in the figure. In this measurement, holder arm itself will work as balance weight and torque will be replaced with angle. However, flange should be rotated very slowly with hand support so as not to allow over revolution due to inertia.

Special tool (E): 09922-66020





NOTE: Repeat side bearing adjustment until gear backlash and composite bearing preload are compatible within specification, if fall to obtain specified measurements first.





9. Torque bearing cap bolts to specification and install bearing lock plates.
Tightening torque
Bearing cap bolt (a): 60 Nm (6.0 kg-m, 43.5 ft. lbs.)
Lock plate bolt (b): 13 Nm (1.3 kg-m, 9.5 ft. lbs.)








10. As final step, check gear tooth contact as the follows.
a. After cleaning tooth surface of 10 bevel gears, paint them with gear marking compound evenly by using brush or sponge etc.
b. Turn gear to bring its painted part in mesh with bevel pinion and turn it back and forth by hand to repeat their contact.
c. Bring painted part up and check contact pattern, referring to the following table. If contact pattern is not normal, readjust or replace as necessary according to instruction in chart.





NOTE: Be careful not to turn bevel gear more than one full revolution, for it will hinder accurate check.





11. Upon completion of gear tooth contact check in step 9), caulk flange nut (2) with caulking tool (1) and hammer.





12. Clean mating surfaces of both housing and carrier and apply sealant "A" to housing side evenly.
"A": Sealant 99000-31110





13. With differential assembly installed in housing, position it with 2 reamer bolts (2) and then install other 6 bolts (1).
14. Torque all bolts to specification.
Tightening torque
Differential carrier bolt (a): 23 Nm (2.3 kg-m, 17.0 ft. lbs.)
15. Install front drive shaft.