Curiosii for ever!: Car repair manuals for everyone.

Oil Level Sensor: Service and Repair

Oil Level Switch

REMOVAL

1) Disconnect the ground cable from battery.





2) Lift up the vehicle.
3) Remove the under cover.
4) Drain the engine oil.
5) Disconnect the oil level switch connector from the engine harness, and remove the clip (A) securing the harness.





6) Remove clip (A) from the oil pan upper, and remove the oil level switch.





INSTALLATION

Install in the reverse order of removal.

NOTE:
^ Use new O-rings.
^ Apply a coat of engine oil to the O-rings.

Tightening torque:
6.4 Nm (0.7 kgf-m, 4.7 ft-lb)

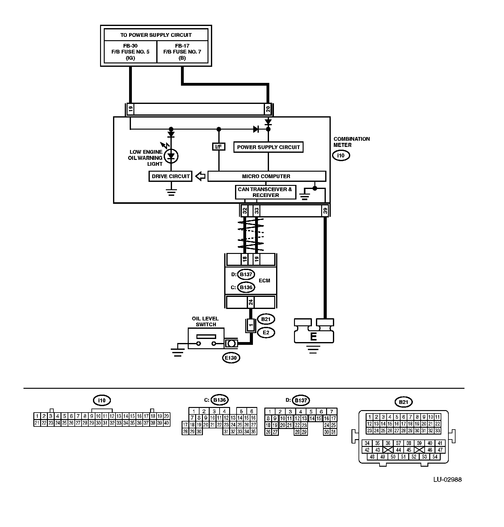
WIRING DIAGRAM





INSPECTION

INSPECTION WHILE LOW ENGINE OIL LEVEL WARNING LIGHT IS ON














OTHER INSPECTIONS

1) Check that the oil level switch does not have deformation, cracks, or damage.
2) Check the oil level switch installation part for oil leakage and oil seepage.