Curiosii for ever!: Car repair manuals for everyone.

Oil Level Sensor: Service and Repair

Oil Level Switch

REMOVAL

1) Disconnect the ground cable from battery.
2) Lift up the vehicle.
3) Remove the under cover.
4) Drain the engine oil.
5) Disconnect the connector of oil level switch from the engine harness.





6) Remove the clips which hold the front camshaft cap (LH) and cylinder head (LH).








7) Remove the oil level switch from the oil pan upper.





8) Remove the oil level switch.

INSTALLATION

1) Route the oil level switch harness as shown in the figure.





2) Attach the oil level switch to the oil pan upper.

NOTE:
^ Use new O-rings.
^ Apply engine oil to O-ring.

Tightening torque:
6.4 Nm (0.7 kgf-m, 4.7 ft-lb)





3) Attach the clips which hold the front camshaft cap (LH) and cylinder head (LH).








4) Connect the connector of the oil level switch to the engine harness.





5) Install the under cover.
6) Lower the vehicle.
7) Refill the engine oil.
8) Check the engine oil level.

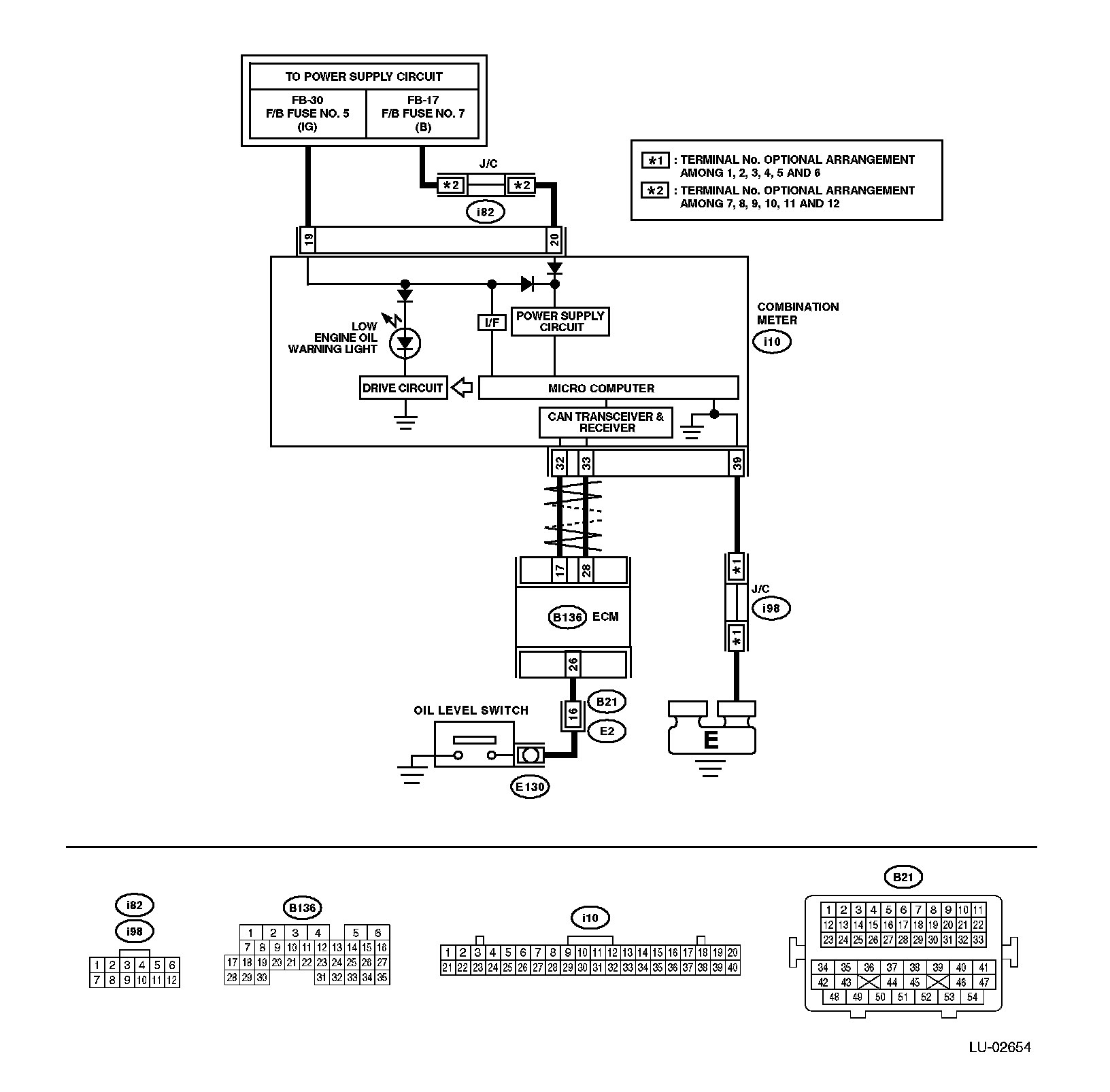
WIRING DIAGRAM





INSPECTION

INSPECTION WHILE OIL LEVEL SWITCH WARNING LIGHT IS ON











OTHER INSPECTIONS

1) Check that the oil level switch does not have deformation, cracks, or damage.
2) Check the oil level switch installation part for oil leakage and oil seepage.