Curiosii for ever!: Car repair manuals for everyone.

Oil Level Sensor: Service and Repair

Oil Level Switch

REMOVAL

1) Disconnect the ground cable from battery.





2) Lift up the vehicle.
3) Remove the under cover.
4) Drain the engine oil.
5) Disconnect the connector of the oil level switch from the engine harness.





6) Remove the clip holding the oil level switch harness.
^ Turbo model





^ Non-turbo model





7) Remove the oil level switch from the cylinder block lower.





INSTALLATION

1) Install the oil level switch to the cylinder block lower.

NOTE:
^ Use new O-rings.
^ Apply a coat of engine oil to the O-rings.

Tightening torque:
6.4 Nm (0.7 kgf-m, 4.7 ft-lb)





2) Hold the oil level switch harness with the clip.
^ Turbo model





^ Non-turbo model





3) Connect the connector of the oil level switch to the engine harness.





4) Install the under cover.
5) Lower the vehicle.
6) Refill the engine oil.
7) Check the engine oil level.
8) Connect the battery ground terminal.





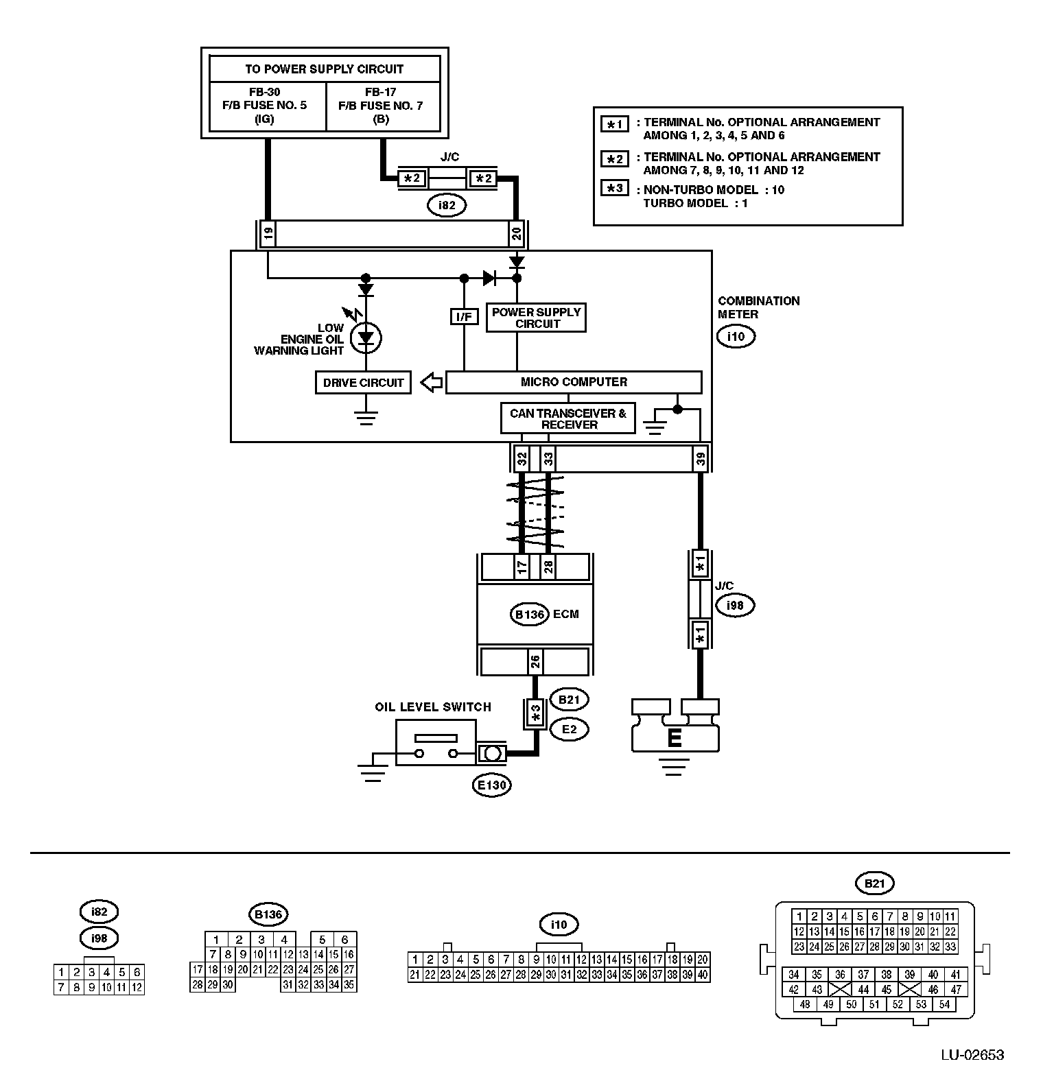
WIRING DIAGRAM





INSPECTION

INSPECTION WHILE OIL LEVEL SWITCH WARNING LIGHT IS ON











OTHER INSPECTIONS

1) Check that the oil level switch does not have deformation, cracks, or damage.
2) Check the oil level switch installation part for oil leakage and oil seepage.