Curiosii for ever!
: Car repair manuals for everyone.
Home
>>
Subaru
>>
2008
>>
Outback F4-2.5L SOHC
>>
Repair and Diagnosis
>>
Heating and Air Conditioning
>>
Ambient Temperature Sensor / Switch HVAC
>>
Testing and Inspection
>>
Ambient Sensor (Auto A/C Model)
Ambient Sensor (Auto A/C Model)
Ambient Sensor (Auto A/C Model)
INSPECTION
TROUBLE SYMPTOM:
Fan speed is not switched when the fan speed control dial is in AUTO position.
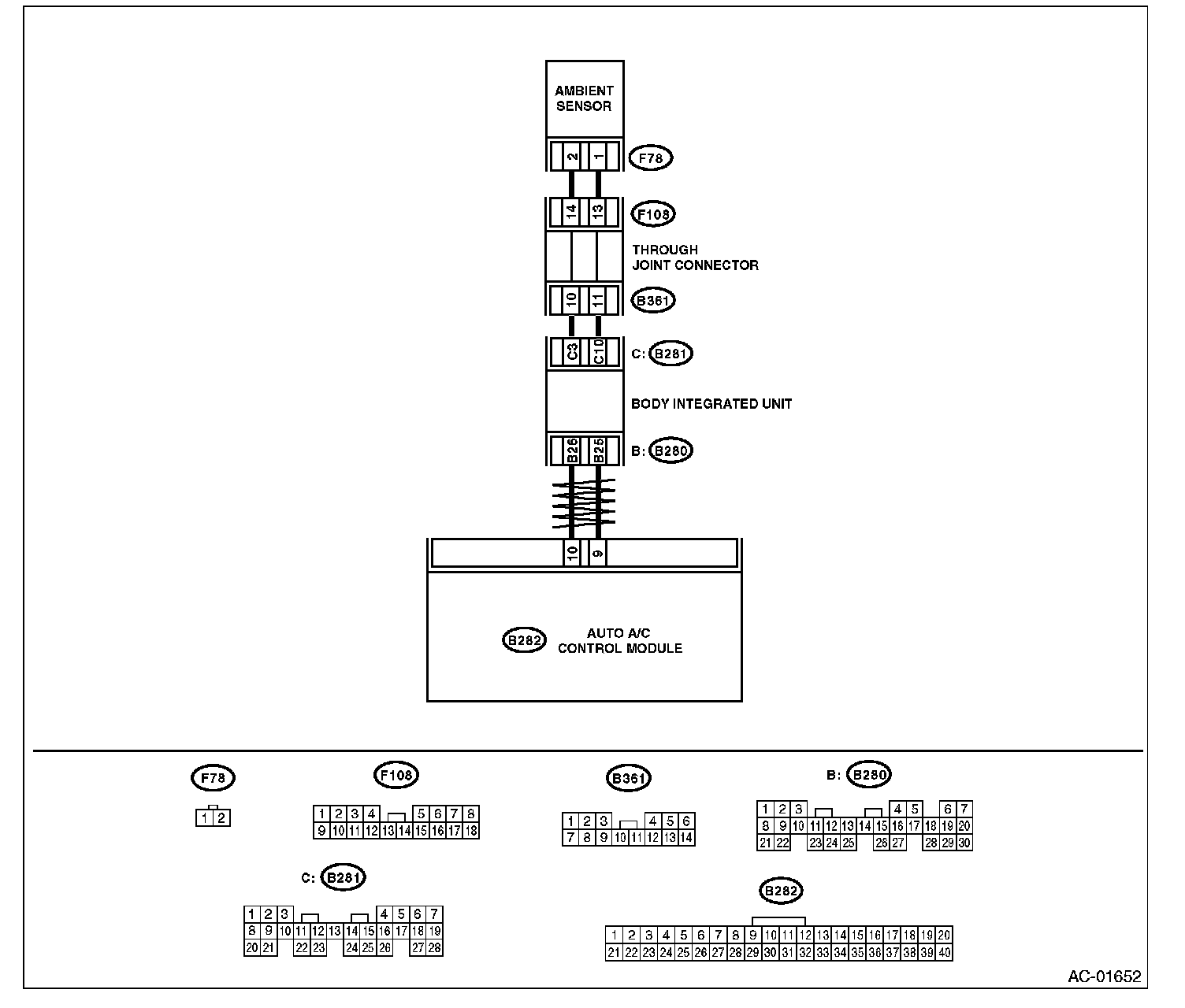
WIRING DIAGRAM:
Wiring Diagram:
Step 1-7: