Curiosii for ever!: Car repair manuals for everyone.

Diagnostic Trouble Code (DTC) Does Not Appear

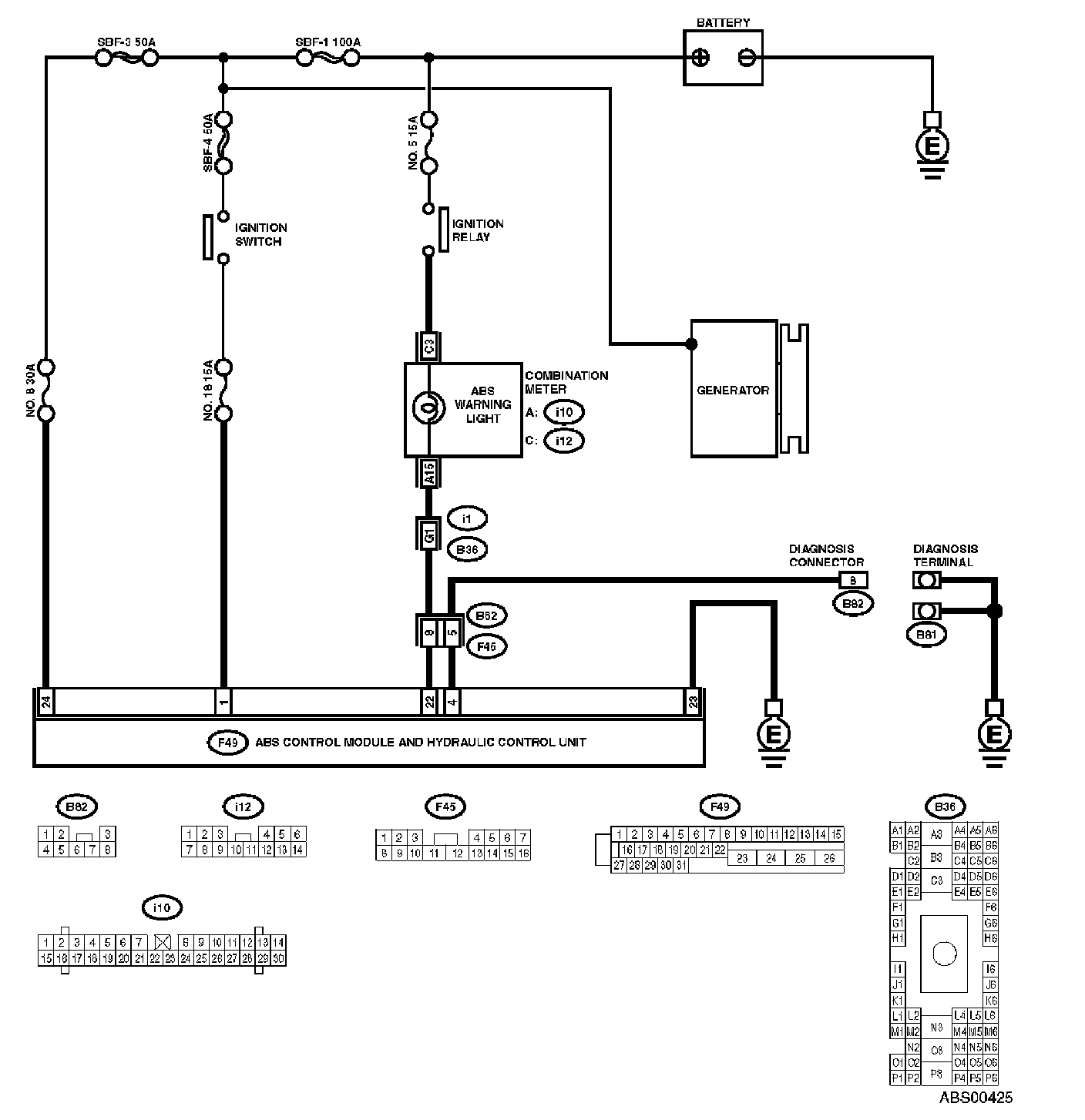
DIAGNOSTIC TROUBLE CODE (DTC) DOES NOT APPEAR.

Steps 1-3:






DIAGNOSIS:
^ Diagnosis circuit is open.

TROUBLE SYMPTOM:
^ The ABS warning light turns on or off normally but the start code cannot be read out in the diagnostic mode.





WIRING DIAGRAM