Curiosii for ever!
: Car repair manuals for everyone.
Home
>>
Subaru
>>
2001
>>
Forester L F4-2.5L SOHC
>>
Repair and Diagnosis
>>
Windows and Glass
>>
Windshield
>>
Service and Repair
>>
Procedures
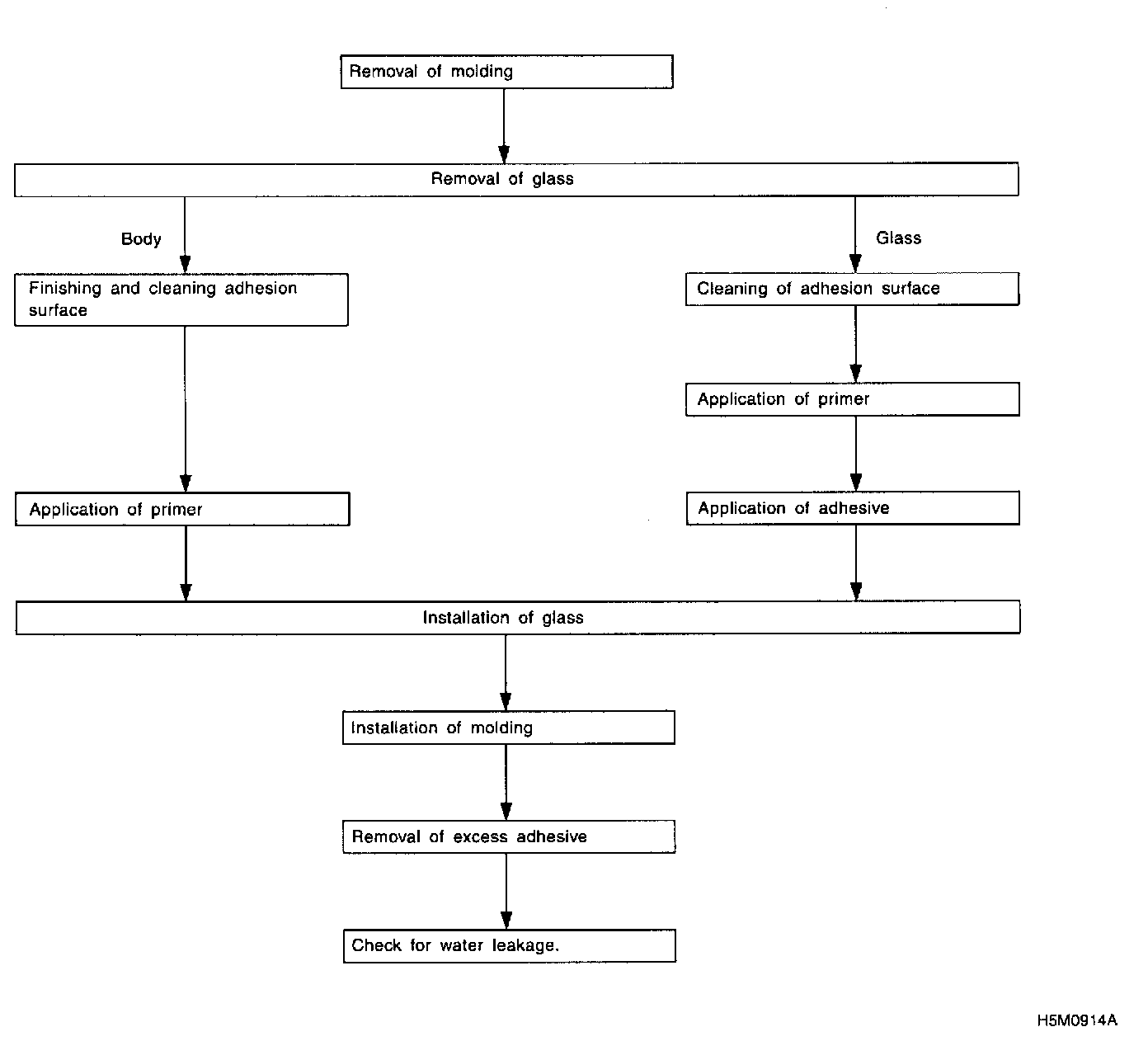
Procedures