Curiosii for ever!
: Car repair manuals for everyone.
Home
>>
Subaru
>>
2000
>>
Legacy Outback Ltd Sedan F4-2.5L SOHC
>>
Repair and Diagnosis
>>
Heating and Air Conditioning
>>
Service and Repair
>>
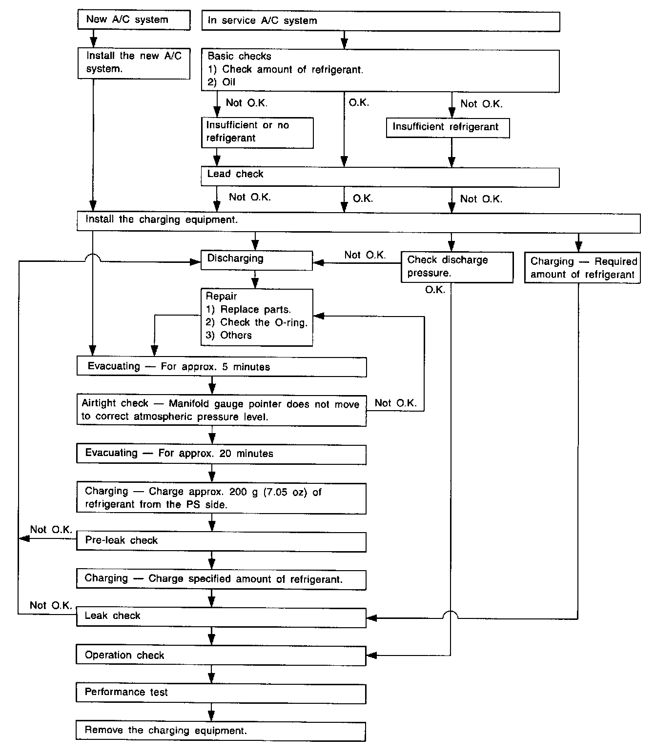
Refrigerant Service Procedure
Refrigerant Service Procedure
Work Flow: