Curiosii for ever!
: Car repair manuals for everyone.
Home
>>
Subaru
>>
2000
>>
Impreza L Coupe F4-2.2L SOHC
>>
Repair and Diagnosis
>>
Windows and Glass
>>
Service and Repair
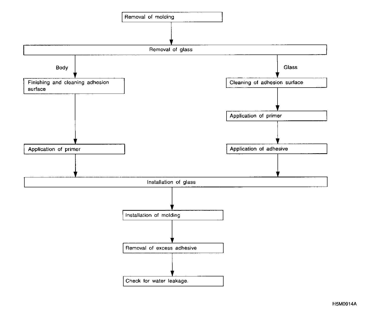
Windows and Glass: Service and Repair
Removal And Installation:
Materials Required Application: