Curiosii for ever!: Car repair manuals for everyone.

Diagnostic Chart For On-Board Diagnostics System





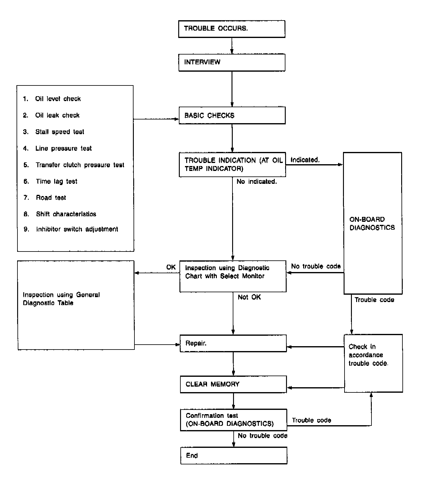
A: Basic Diagnostics Procedure

B: Abnormal Display On At Oil Temp. Indicator





When any on-board diagnostics item is malfunctioning, the display on the AT OIL TEMP indicator lamp blinks from the time the malfunction is detected after starting the engine until the ignition switch is turned OFF. The malfunctioning part or unit can be determined by a trouble code during on-board diagnostics operation. Problems which occurred previously can also be identified through the memory function. If the AT OIL TEMP indicator does not show a problem (although a problem is occurring), the problem can be determined by checking the performance characteristics of each sensor using the select monitor. Indicator signal is as shown in the figure.





C: On-Board Diagnostics