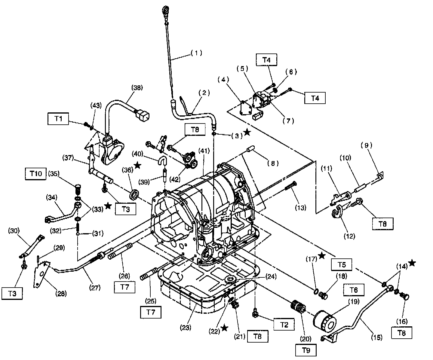
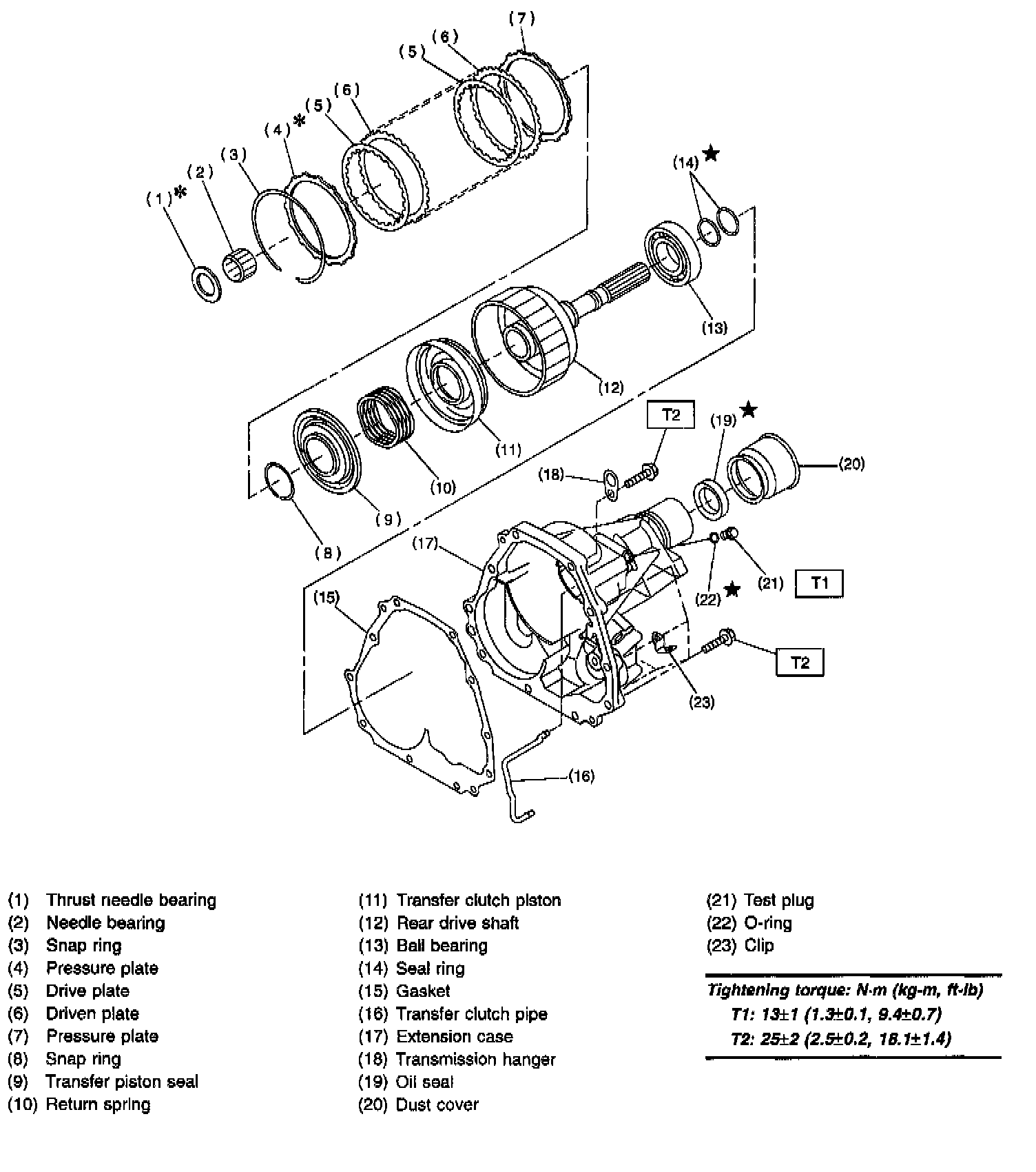
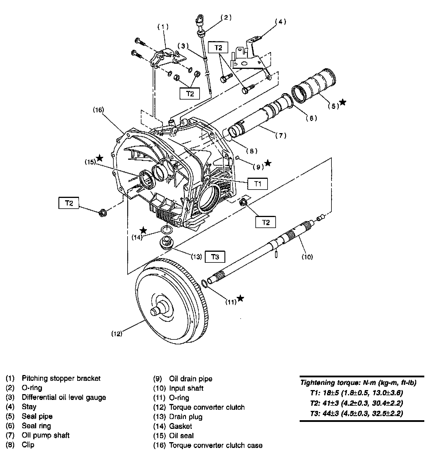
Automatic Transmission/Transaxle
1. Torque Converter Clutch And Case
2. Oil Pump
3. Transmission Case And Control Device
4. Control Valve And Harness Routing
5. High Clutch And Reverse Clutch
6. Planetary Gear And 2-4 Brake
7. Low Clutch And Low & Reverse Brake
8. Reduction Gear
9. Differential Case
10. Transfer and Extension