Curiosii for ever!
: Car repair manuals for everyone.
Home
>>
Subaru
>>
1999
>>
Forester AWD F4-2.5L SOHC
>>
Repair and Diagnosis
>>
Windows and Glass
>>
Windows
>>
Window Glass
>>
Liftgate Window Glass
>>
Service and Repair
>>
Procedures
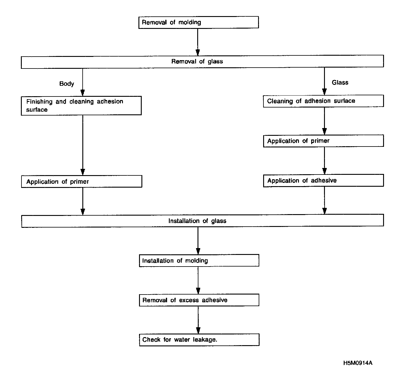
Procedures
REMOVAL AND INSTALLATION
MATERIALS REQUIRED FOR APPLICATION