Curiosii for ever!: Car repair manuals for everyone.

Ignition Control Module: Testing and Inspection

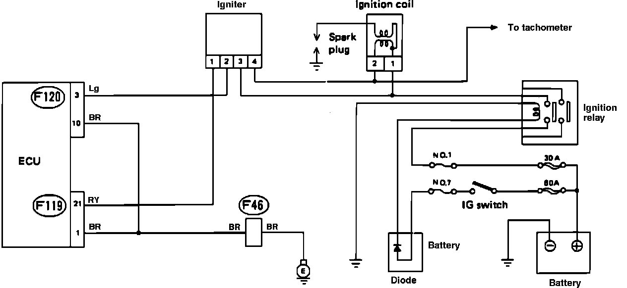
Ignition System Igniter Schematic:





A faulty ignition system igniter will set code 36 in the on-board diagnostic system. Refer to the schematic diagram and test the igniter with the diagnostic chart.

Wire color code identification:

L: Blue
B: Black
Y: Yellow
G: Green
R: Red
W: White
Br: Brown
Lg: Light green
Gr: Gray

Ignition System Igniter Diagnostic Chart:





IGNITION SYSTEM IGNITER DIAGNOSTIC CHART

Ignition System Igniter Testing:





CHECK VOLTAGE AND RESISTANCE OF COIL AND IGNITER

1. With ignition "OFF," disconnect coil and igniter connectors.
2. Turn ignition "ON" and measure voltage between harness positive terminal of coil and igniter and ground as follows:

Connector & terminal: Voltage:
(F117)3-Ground Above 9V
(F50)1-Ground Above 9V

3. Remove high tension lead from coil.
4. Measure resistance between coil connector terminals as follows:

Connector & terminal: Resistance:
(F50)1-(F50)2 0.9-1.1 Ohm @ 20° C (68° F)

5. Measure resistance between coil high tension terminal and connector terminal (F50)1. It should read 10-14K Ohms @ 20° C (68° F).

ECU Connectors:





CHECK HARNESS BETWEEN IGNITER AND COIL

1. Measure resistance between igniter harness connector (F117)4 and coil harness connector (F50)2. It should be below 1 Ohm.
2. With ECU and igniter disconnected, measure resistance as follows:

Connector & terminal: Resistance:
(F119)21-(F117)1 Below 1 Ohm
(F120)3-(F117)2 Below 1 Ohm

CHECK ECU HARNESS AND GROUND

1. Measure resistance between ECU and ground as follows:

Connector & terminal: Resistance:
(F119)21-Ground Infinite
(F120)3-Ground Infinite

2. With ignition "OFF," disconnect ECU connector.
3. Measure resistance between ECU and ground as follows:

Connector & terminal: Resistance:
(F119)1-Ground Below 10 Ohms
(F120)10-Ground Below 10 Ohms

CHECK IGNITER OUTPUT SIGNAL

1. With ignition "ON," measure voltage between ECU connector terminal (F119)21 and ground while engine is being cranked.
2. Voltage should fluctuate between 1V and 3V.

CHECK IGNITION MONITOR SIGNAL

1. With ignition "ON," measure voltage between ECU connector terminal (F120)3 and ground while engine is being cranked.
2. Voltage should fluctuate between 1V and 3V.