Curiosii for ever!: Car repair manuals for everyone.

A/T Torque Data

4-spd A/T, Transmission Control System:



4-spd A/T, Transfer & Transmission Extension:



4-spd A/T, Transmission Reduction Gear:



4-spd A/T, Forward Clutch And Low & Reverse Brake:



4-spd A/T, Reverse Clutch & Band Brake:



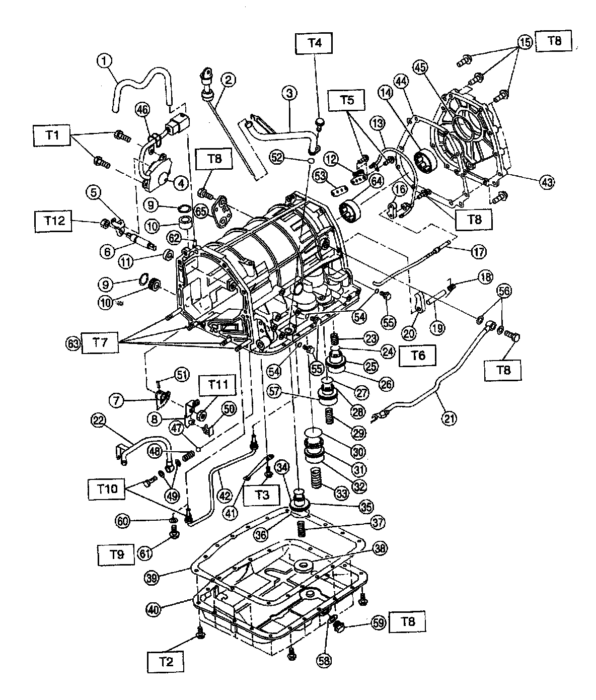
4-spd A/T, Transmission Case, Cover & Control Device (2 OF 2):



4-spd A/T, Transmission Case, Cover & Control Device (1 0f 2):



4-spd A/T, Transmission Control Valve & Harness Routing:



4-spd A/T, Transmission Oil Pump:



4-spd A/T, Differential Case:



4-spd A/T, Torque Converter Clutch And Case: