Curiosii for ever!: Car repair manuals for everyone.

ECM Power Source Circuit






FA20 ENGINE CONTROL: SFI SYSTEM: ECM Power Source Circuit; 2013 MY FR-S [03/2012 -]
- ECM Power Source Circuit

DESCRIPTION

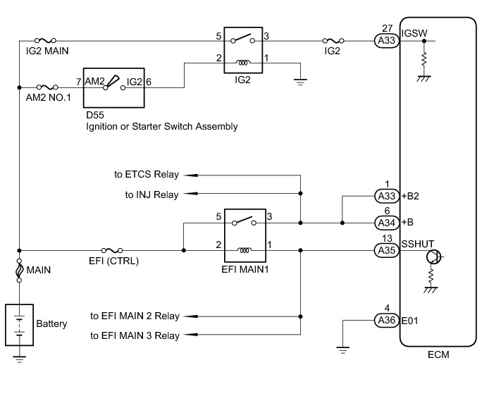
When the ignition switch is turned to ON, the IGSW signal is input into the ECM. This turns the internal transistor ON, causing the current to flow to the EFI MAIN1 relay coil, which closes the relay, supplying power to the ECM +B and +B2 terminals.

WIRING DIAGRAM





INSPECTION PROCEDURE

NOTICE:
* Inspect the fuses for circuits related to this system before performing the following inspection procedure.

PROCEDURE

1. INSPECT ECM (POWER SOURCE VOLTAGE)









(a) Turn the ignition switch to ON.

(b) Measure the voltage according to the value(s) in the table below.

Standard Voltage:





NG -- INSPECT ECM (SSHUT TERMINAL VOLTAGE)
OK -- Continue to next step.

2. CHECK HARNESS AND CONNECTOR (ECM - BODY GROUND)

(a) Disconnect the ECM connector.

(b) Measure the resistance according to the value(s) in the table below.

Standard Resistance:





NG -- REPAIR OR REPLACE HARNESS OR CONNECTOR
OK -- Continue to next step.

3. INSPECT ECM (IGSW TERMINAL VOLTAGE)









(a) Turn the ignition switch to ON.

(b) Measure the voltage according to the value(s) in the table below.

Standard Voltage:





NG -- CHECK HARNESS AND CONNECTOR (IG2 RELAY - ECM)

OK -- REPLACE ECM Removal

4. INSPECT ECM (SSHUT TERMINAL VOLTAGE)









(a) Turn the ignition switch to ON.

(b) Measure the voltage according to the value(s) in the table below.

Standard Voltage:





NG -- REPAIR OR REPLACE HARNESS OR CONNECTOR
OK -- Continue to next step.

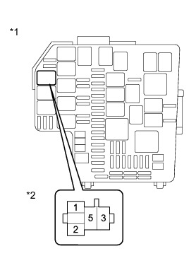
5. INSPECT RELAY (EFI MAIN1)

(a) Inspect the EFI MAIN1 relay Testing and Inspection.

NG -- REPLACE RELAY (EFI MAIN1)
OK -- Continue to next step.

6. CHECK HARNESS AND CONNECTOR (EFI MAIN1 RELAY - ECM)

(a) Remove the EFI MAIN1 relay from the engine room relay block assembly.

(b) Disconnect the ECM connector.

(c) Measure the resistance according to the value(s) in the table below.

Standard Resistance (Check for open):





Standard Resistance (Check for short):





NG -- REPAIR OR REPLACE HARNESS OR CONNECTOR
OK -- Continue to next step.

7. INSPECT TERMINAL VOLTAGE (EFI MAIN1 RELAY)

(a) Remove the EFI MAIN1 relay from the engine room relay block assembly.









(b) Measure the resistance according to the value(s) in the table below.

Standard Resistance:





NG -- REPAIR OR REPLACE HARNESS OR CONNECTOR
OK -- Continue to next step.

8. CHECK HARNESS AND CONNECTOR (IG2 RELAY - ECM)

(a) Remove the IG2 relay from the engine room relay block assembly.

(b) Disconnect the ECM connector.

(c) Measure the resistance according to the value(s) in the table below.

Standard Resistance (Check for open):





Standard Resistance (Check for short):





NG -- REPAIR OR REPLACE HARNESS OR CONNECTOR
OK -- Continue to next step.

9. INSPECT RELAY (IG2)

(a) Inspect the IG2 relay Testing and Inspection.

NG -- REPLACE RELAY (IG2)
OK -- Continue to next step.

10. INSPECT TERMINAL VOLTAGE (IG2 RELAY)

(a) Remove the IG2 relay from the engine room relay block assembly.









(b) Measure the resistance according to the value(s) in the table below.

Standard Resistance:





NG -- REPAIR OR REPLACE HARNESS OR CONNECTOR
OK -- Continue to next step.

11. CHECK HARNESS AND CONNECTOR (IG2 RELAY - IGNITION OR STARTER SWITCH ASSEMBLY)

(a) Remove the IG2 relay from the engine room relay block assembly.

(b) Disconnect the ignition or starter switch assembly connector.

(c) Measure the resistance according to the value(s) in the table below.

Standard Resistance (Check for open):





Standard Resistance (Check for short):





NG -- REPAIR OR REPLACE HARNESS OR CONNECTOR
OK -- Continue to next step.

12. INSPECT IGNITION OR STARTER SWITCH ASSEMBLY

(a) Inspect the ignition or starter switch assembly Testing and Inspection.

NG -- REPLACE IGNITION OR STARTER SWITCH ASSEMBLY Removal

OK -- REPAIR OR REPLACE HARNESS OR CONNECTOR