Curiosii for ever!: Car repair manuals for everyone.

Power Windows Do Not Operate At All





WINDSHIELD / WINDOW GLASS: POWER WINDOW CONTROL SYSTEM: Power Windows do not Operate at All
- Power Windows do not Operate at All

DESCRIPTION

If none of the power windows operates, the power window regulator master switch may have no power or may be malfunctioning.

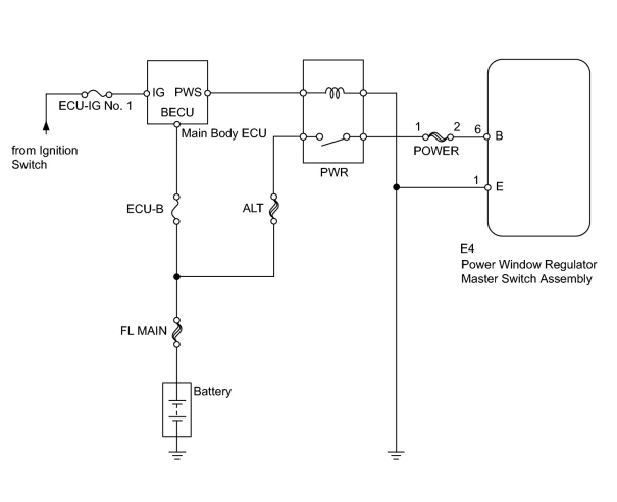
WIRING DIAGRAM





INSPECTION PROCEDURE

PROCEDURE

1. INSPECT FUSES (ECU-B, ECU-IG NO. 1)

(a) Remove the ECU-B fuse from the engine room relay block.





(b) Remove the ECU-IG No. 1 fuse from the main body ECU.

(c) Measure the resistance.

Standard resistance:





(d) Reinstall the fuses.

NG -- REPLACE FUSE
OK -- Continue to next step.

2. INSPECT MAIN BODY ECU (PWR RELAY)

(a) Remove the POWER fuse from the main body ECU.





(b) Turn the ignition switch ON.

(c) Measure the voltage between the POWER fuse terminal of the main body ECU and body ground.

Standard voltage:





(d) Reinstall the POWER fuse.

NG -- REPLACE MAIN BODY ECU (PWR RELAY)
OK -- Continue to next step.

3. CHECK HARNESS AND CONNECTOR (POWER WINDOW MASTER SWITCH - BATTERY AND BODY GROUND)

(a) Disconnect the E4 power window regulator master switch assembly connector.





(b) Measure the voltage of the wire harness side connector.

Standard voltage:





(c) Measure the resistance of the wire harness side connector.

Standard resistance:





(d) Reconnect the G1 power window regulator master switch assembly connector.

NG -- REPAIR OR REPLACE HARNESS OR CONNECTOR

OK -- REPLACE POWER WINDOW REGULATOR MASTER SWITCH ASSEMBLY Removal