Curiosii for ever!: Car repair manuals for everyone.

Main Body ECU Communication Stop Mode





CAN COMMUNICATION: CAN COMMUNICATION SYSTEM: Main Body ECU Communication Stop Mode
- Main Body ECU Communication Stop Mode

DESCRIPTION





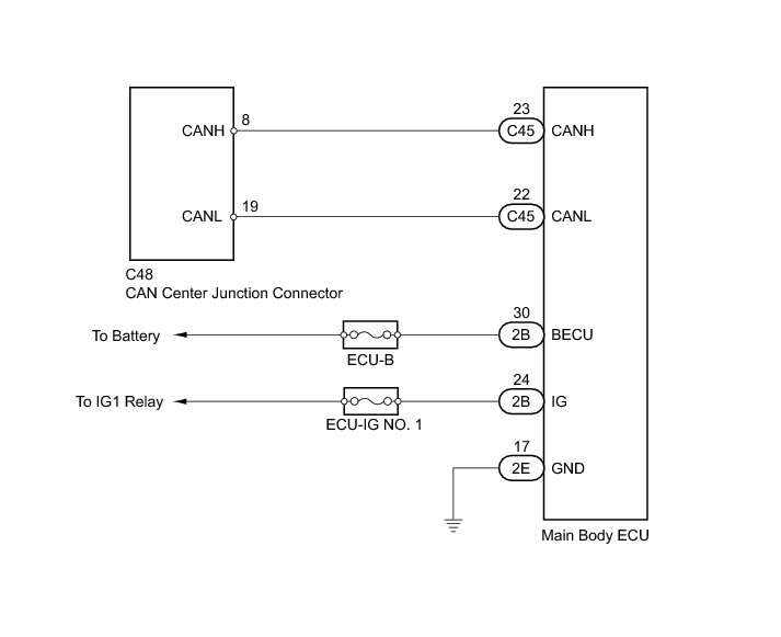
WIRING DIAGRAM





INSPECTION PROCEDURE

NOTICE:
* Turn the ignition switch off before measuring the resistances of the CAN main wire and the CAN branch wire.
* After the ignition switch is turned off, check that the key reminder warning system and light reminder warning system are not in operation.
* Before measuring the resistance, leave the vehicle as is for at least 1 minute and do not operate the ignition switch, any other switches or the doors. If doors need to be opened in order to check connectors, open the doors and leave them open.

HINT
Operating the ignition switch, any switches or any doors triggers related ECU and sensor communication with the CAN, which causes resistance variation.

PROCEDURE

1. CHECK CAN BUS LINE FOR DISCONNECTION (MAIN BODY ECU BRANCH WIRE)

(a) Turn the ignition switch off.





(b) Disconnect the C45 main body ECU connector.

(c) Measure the resistance according to the value in the table below.

Standard Resistance:





NG -- REPAIR OR REPLACE CAN BRANCH WIRE CONNECTED TO MAIN BODY ECU (CAN-H, CAN-L)
OK -- Continue to next step.

2. CHECK HARNESS AND CONNECTOR (ECUB, IG, E)

(a) Disconnect the 2B and 2E main body ECU connectors.





(b) Measure the resistance according to the value in the table below.

Standard Resistance:





(c) Measure the voltage according to the value in the table below.

Standard Voltage:





(d) Reconnect the main body ECU connectors.

(e) Measure the voltage according to the value in the table below.





Standard Voltage:





NG -- REPAIR OR REPLACE HARNESS OR CONNECTOR

OK -- REPLACE MAIN BODY ECU Removal