Curiosii for ever!: Car repair manuals for everyone.

Starter Signal Circuit





2AR-FE ENGINE CONTROL: SFI SYSTEM: Starter Signal Circuit
- Starter Signal Circuit

DESCRIPTION

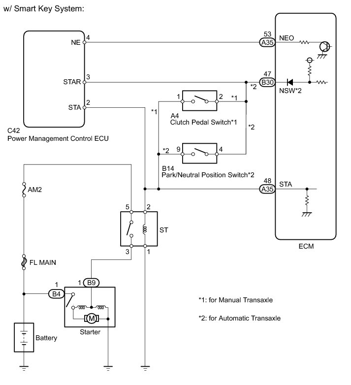
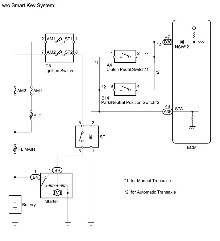
While the engine is being cranked, current flows from terminal ST1 of the ignition switch*1 or terminal STAR of the power management control ECU*2 to the park/neutral position switch (for A/T) or clutch pedal switch (for M/T) and also flows to terminal STA of the ECM (STA signal).

* *1: w/o Smart Key System

* *2: w/ Smart Key System

WIRING DIAGRAM









INSPECTION PROCEDURE

NOTICE:
Inspect the fuses for circuits related to this system before performing the following inspection procedure.

HINT
This inspection procedure is based on the premise that the engine can crank normally. If the engine cannot crank normally, proceed to the problem symptoms table Symptom Related Diagnostic Procedures.

PROCEDURE

1. CHECK IF VEHICLE IS EQUIPPED WITH SMART KEY SYSTEM

(a) Confirm the vehicle specifications.

Result





B -- READ VALUE USING TECHSTREAM (STARTER SIGNAL)
A -- Continue to next step.

2. READ VALUE USING TECHSTREAM (STARTER SIGNAL)

(a) Connect the Techstream to the DLC3.

(b) Turn the ignition switch to ON.

(c) Turn the Techstream on.

(d) Enter the following menus: Powertrain / Engine / Data List / Starter Signal.

(e) Read the value.

OK:





NG -- CHECK ST RELAY (POWER SOURCE)

OK -- PROCEED TO NEXT SUSPECTED AREA SHOWN IN PROBLEM SYMPTOMS TABLE Symptom Related Diagnostic Procedures

3. CHECK ST RELAY (POWER SOURCE)

(a) Remove the ST relay from the No. 3 relay block.





(b) Measure the voltage according to the value(s) in the table below.

Standard Voltage:





HINT
The engine does not crank because the relay is not installed.

Result





Text in Illustration





C -- CHECK HARNESS AND CONNECTOR (ST RELAY - PARK/NEUTRAL POSITION SWITCH)

B -- CHECK HARNESS AND CONNECTOR (ST RELAY - CLUTCH PEDAL SWITCH)
A -- Continue to next step.

4. INSPECT ST RELAY

(a) Inspect the starter relay (ST) Testing and Inspection.

NG -- REPLACE ST RELAY
OK -- Continue to next step.

5. CHECK HARNESS AND CONNECTOR (ST RELAY - BODY GROUND)

(a) Remove the ST relay from the No. 3 relay block.

(b) Measure the resistance according to the value(s) in the table below.

Standard Resistance:





Result





C -- REPAIR OR REPLACE HARNESS OR CONNECTOR (ST RELAY - BODY GROUND)

B -- REPAIR OR REPLACE HARNESS OR CONNECTOR (ECM - PARK/NEUTRAL POSITION SWITCH)

A -- REPAIR OR REPLACE HARNESS OR CONNECTOR (ECM - CLUTCH PEDAL SWITCH)

6. CHECK HARNESS AND CONNECTOR (ST RELAY - CLUTCH PEDAL SWITCH)

(a) Remove the ST relay from the No. 3 relay block.

(b) Disconnect the clutch pedal switch (for clutch start system) connector.

(c) Measure the resistance according to the value(s) in the table below.

Standard Resistance (Check for Open):





Standard Resistance (Check for Short):





NG -- REPAIR OR REPLACE HARNESS OR CONNECTOR (ST RELAY - CLUTCH PEDAL SWITCH)
OK -- Continue to next step.

7. INSPECT CLUTCH PEDAL SWITCH ASSEMBLY (FOR CLUTCH START SYSTEM)

(a) Inspect the clutch pedal switch assembly Testing and Inspection.

NG -- REPLACE CLUTCH PEDAL SWITCH ASSEMBLY (FOR CLUTCH START SYSTEM) Removal
OK -- Continue to next step.

8. CHECK HARNESS AND CONNECTOR (CLUTCH PEDAL SWITCH - IGNITION SWITCH)

(a) Disconnect the clutch pedal switch (for clutch start system) connector.

(b) Disconnect the ignition switch connector.

(c) Measure the resistance according to the value(s) in the table below.

Standard Resistance (Check for Open):





Standard Resistance (Check for Short):





NG -- REPAIR OR REPLACE HARNESS OR CONNECTOR (CLUTCH PEDAL SWITCH - IGNITION SWITCH)
OK -- Continue to next step.

9. INSPECT IGNITION SWITCH ASSEMBLY

(a) Disconnect the ignition switch connector.





(b) Measure the resistance according to the value(s) in the table below.

Standard Resistance:





Text in Illustration





NG -- REPLACE IGNITION SWITCH ASSEMBLY Removal

OK -- REPAIR OR REPLACE HARNESS OR CONNECTOR (IGNITION SWITCH - BATTERY)

10. CHECK HARNESS AND CONNECTOR (ST RELAY - PARK/NEUTRAL POSITION SWITCH)

(a) Remove the ST relay from the No. 3 relay block.

(b) Disconnect the park/neutral position switch connector.

(c) Measure the resistance according to the value(s) in the table below.

Standard Resistance (Check for Open):





Standard Resistance (Check for Short):





NG -- REPAIR OR REPLACE HARNESS OR CONNECTOR (ST RELAY - PARK/NEUTRAL POSITION SWITCH)
OK -- Continue to next step.

11. INSPECT PARK/NEUTRAL POSITION SWITCH ASSEMBLY

(a) Inspect the park/neutral position switch assembly Inspection.

NG -- REPLACE PARK/NEUTRAL POSITION SWITCH ASSEMBLY Removal
OK -- Continue to next step.

12. CHECK HARNESS AND CONNECTOR (PARK/NEUTRAL POSITION SWITCH - IGNITION SWITCH)

(a) Disconnect the park/neutral position switch connector.

(b) Disconnect the ignition switch connector.

(c) Measure the resistance according to the value(s) in the table below.

Standard Resistance (Check for Open):





Standard Resistance (Check for Short):





NG -- REPAIR OR REPLACE HARNESS OR CONNECTOR (PARK/NEUTRAL POSITION SWITCH - IGNITION SWITCH)
OK -- Continue to next step.

13. INSPECT IGNITION SWITCH ASSEMBLY

(a) Disconnect the ignition switch connector.





(b) Measure the resistance according to the value(s) in the table below.

Standard Resistance:





Text in Illustration





NG -- REPLACE IGNITION SWITCH ASSEMBLY Removal

OK -- REPAIR OR REPLACE HARNESS OR CONNECTOR (IGNITION SWITCH - BATTERY)

14. READ VALUE USING TECHSTREAM (STARTER SIGNAL)

(a) Connect the Techstream to the DLC3.

(b) Turn the ignition switch to ON.

(c) Turn the Techstream on.

(d) Enter the following menus: Powertrain / Engine / Data List / Starter Signal.

(e) Read the value.

OK:





Result





C -- INSPECT CLUTCH PEDAL SWITCH ASSEMBLY (FOR CLUTCH START SYSTEM)

B -- INSPECT PARK/NEUTRAL POSITION SWITCH ASSEMBLY

A -- PROCEED TO NEXT SUSPECTED AREA SHOWN IN PROBLEM SYMPTOMS TABLE Symptom Related Diagnostic Procedures

15. INSPECT PARK/NEUTRAL POSITION SWITCH ASSEMBLY

(a) Inspect the park/neutral position switch assembly Inspection.

NG -- REPLACE PARK/NEUTRAL POSITION SWITCH ASSEMBLY Removal
OK -- Continue to next step.

16. CHECK HARNESS AND CONNECTOR (PARK/NEUTRAL POSITION SWITCH - ECM)

(a) Disconnect the park/neutral position switch connector.

(b) Disconnect the ECM connector.

(c) Measure the resistance according to the value(s) in the table below.

Standard Resistance (Check for Open):





Standard Resistance (Check for Short):





NG -- REPAIR OR REPLACE HARNESS OR CONNECTOR

OK -- GO TO SMART KEY SYSTEM How To Proceed With Troubleshooting

17. INSPECT CLUTCH PEDAL SWITCH ASSEMBLY (FOR CLUTCH START SYSTEM)

(a) Inspect the clutch pedal switch assembly (for clutch start system) Testing and Inspection.

NG -- REPLACE CLUTCH PEDAL SWITCH ASSEMBLY (FOR CLUTCH START SYSTEM) Removal
OK -- Continue to next step.

18. CHECK HARNESS AND CONNECTOR (CLUTCH PEDAL SWITCH - ECM)

(a) Disconnect the clutch pedal switch (for clutch start system) connector.

(b) Disconnect the ECM connector.

(c) Measure the resistance according to the value(s) in the table below.

Standard Resistance (Check for Open):





Standard Resistance (Check for Short):





NG -- REPAIR OR REPLACE HARNESS OR CONNECTOR

OK -- GO TO SMART KEY SYSTEM How To Proceed With Troubleshooting