Curiosii for ever!: Car repair manuals for everyone.

Cranking Holding Function Circuit





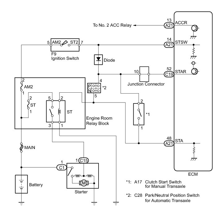
2ZR-FE ENGINE CONTROL SYSTEM: SFI SYSTEM: Cranking Holding Function Circuit
- Cranking Holding Function Circuit

DESCRIPTION

The cranking holding control system keeps energizing the starter relay from when the ECM detects the starter signal (STSW signal) from the ignition switch until the ECM performs a judgement of "Engine started". Furthermore, the ECM outputs an accessory cut signal (ACCR signal) to the ACC cut relay during cranking to prevent flickering of the combination meter, clock, audio system, and so on.

When the ECM detects the STSW signal, the ECM outputs the starter relay drive signal (STAR signal) to the starter relay through the clutch start switch or the park/neutral position switch, and then, the engine is cranked. When the ECM receives a stable engine speed signal (NE signal), more specifically, when the NE signal reaches a predetermined value, the ECM stops outputting the STAR signal.

Also, the ECM monitors the starter relay operating conditions based on the STA terminal voltage status.





WIRING DIAGRAM





INSPECTION PROCEDURE

NOTICE:
Inspect the fuses for circuits related to this system before performing the following inspection procedure.

PROCEDURE

1. READ VALUE USING TECHSTREAM (STARTER SIGNAL)

(a) Connect the Techstream to the DLC3.

(b) Turn the ignition switch to ON.

(c) Turn the Techstream on.

(d) Enter the following menus: Powertrain / Engine and ECT / Engine and ECT / Data List / All Data / Starter Signal.

(e) Check the result when the ignition switch is turned to ON and START positions.

OK:





NG -- INSPECT ECM (STSW TERMINAL VOLTAGE)

OK -- PROCEED TO NEXT SUSPECTED AREA SHOWN IN PROBLEM SYMPTOMS TABLE Symptom Related Diagnostic Procedures

2. INSPECT ECM (STSW TERMINAL VOLTAGE)





(a) Disconnect the ECM connector.

(b) Perform the cranking operation.

(c) Measure the voltage according to the value(s) in the table below.

Standard Voltage:





(d) Reconnect the ECM connector.

HINT
DTCs related to the communication with other computers may be set due to this inspection. Clear those DTCs after the inspection.

NG -- INSPECT IGNITION SWITCH
OK -- Continue to next step.

3. INSPECT ECM (STAR TERMINAL OUTPUT VOLTAGE)





(a) Connect the Techstream to the DLC3.

(b) Turn the ignition switch to ON.

(c) Turn the Techstream on.

(d) Enter the following menus: Powertrain / Engine and ECT / Active Test / Control the All Cylinders Fuel Cut.

(e) Move the shift lever to the P or N position (for automatic transaxle models).

(f) Fully depress the clutch pedal (for manual transaxle models).

(g) Measure the voltage according to the value(s) in the table below.

Standard Voltage (for automatic transaxle models):





Standard Voltage (for manual transaxle models):









HINT
* The junction connector is in the engine room relay block and junction block as the illustration above.
* During this inspection, all connectors and relays should be connected.
NG -- INSPECT CLUTCH START SWITCH OR PARK/NEUTRAL POSITION SWITCH
OK -- Continue to next step.

4. INSPECT CLUTCH START SWITCH OR PARK/NEUTRAL POSITION SWITCH





(a) Inspect the Park/Neutral Position (PNP) switch connector (for automatic transaxle models).

(1) Disconnect the park/neutral position switch connector.

(2) Measure the resistance according to the value(s) in the table below.

Standard Resistance:





(3) Reconnect the park/neutral position switch connector.

(b) Inspect the clutch start switch (for manual transaxle models).





(1) Disconnect the clutch start switch connector.

(2) Measure the resistance according to the value(s) in the table below.

Standard Resistance:





(3) Reconnect the clutch start switch connector.

Result:





C -- CHECK HARNESS AND CONNECTOR (CLUTCH START SWITCH OR PNP SWITCH - ECM - ST RELAY)

B -- CHECK HARNESS AND CONNECTOR (PNP SWITCH - ECM)

A -- REPLACE CLUTCH START SWITCH OR PARK/NEUTRAL POSITION SWITCH

5. CHECK HARNESS AND CONNECTOR (PNP SWITCH - ECM)





(a) Disconnect the Park/Neutral Position (PNP) switch connector.

(b) Disconnect the ECM connector.

(c) Measure the resistance according to the value(s) in the table below.

Standard Resistance:





(d) Reconnect the PNP switch connector.

(e) Reconnect the ECM connector.

NG -- REPAIR OR REPLACE HARNESS OR CONNECTOR
OK -- Continue to next step.

6. CHECK HARNESS AND CONNECTOR (CLUTCH START SWITCH OR PNP SWITCH - ECM - ST RELAY)





(a) Check the harness and connector (for automatic transaxle models).

(1) Remove the ST relay from the engine room relay block.

(2) Disconnect the Park/Neutral Position (PNP) switch connector.

(3) Disconnect the ECM connector.

(4) Measure the resistance according to the value(s) in the table below.





Standard Resistance (Check for Open):





(5) Reinstall the ST relay.

(6) Reconnect the park/neutral position switch connector.

(7) Reconnect the ECM connector.





(b) Check the harness and connector (for manual transaxle models).

(1) Remove the ST relay from the engine room relay block.

(2) Disconnect the clutch start switch connector.

(3) Disconnect the ECM connector.

(4) Measure the resistance according to the value(s) in the table below.

Standard Resistance (Check for Open):





(5) Reinstall the ST relay.

(6) Reconnect the clutch start switch connector.

(7) Reconnect the ECM connector.

NG -- REPAIR OR REPLACE HARNESS OR CONNECTOR

OK -- REPAIR OR REPLACE STARTER CIRCUIT (STARTER - ST RELAY)

7. INSPECT IGNITION SWITCH





(a) Remove the ignition switch.

(b) Measure the resistance according to the value(s) in the table below.

Standard Resistance:





(c) Reinstall the ignition switch.

NG -- REPLACE IGNITION SWITCH

OK -- REPAIR OR REPLACE HARNESS OR CONNECTOR (IGNITION SWITCH - ECM)

8. INSPECT CLUTCH START SWITCH OR PARK/NEUTRAL POSITION SWITCH





(a) Inspect the Park/Neutral Position (PNP) switch connector (for automatic transaxle models).

(1) Disconnect the park/neutral position switch connector.

(2) Measure the resistance according to the value(s) in the table below.

Standard Resistance:





(3) Reconnect the park/neutral position switch connector.

(b) Inspect the clutch start switch (for manual transaxle models).





(1) Disconnect the clutch start switch connector.

(2) Measure the resistance according to the value(s) in the table below.

Standard Resistance:





(3) Reconnect the clutch start switch connector.

NG -- REPLACE CLUTCH START SWITCH OR PARK/NEUTRAL POSITION SWITCH
OK -- Continue to next step.

9. CHECK HARNESS AND CONNECTOR (CLUTCH START SWITCH OR PNP SWITCH - IGNITION SWITCH AND ECM)





(a) Check the harness and connector (for automatic transaxle models).

(1) Disconnect the ignition switch connector.

(2) Disconnect the Park/Neutral Position (PNP) switch connector

(3) Disconnect the ECM connector.

(4) Measure the resistance according to the value(s) in the table below.

Standard Resistance (Check for Open):





Standard Resistance (Check for Short):





HINT
The wire between the park/neutral position switch and the ignition switch has a diode (refer to the wiring diagram). The current flowing to the park/ neutral position switch is rectified by the diode.

(5) Reconnect the ignition switch connector.

(6) Reconnect the clutch start switch connector.

(7) Reconnect the ECM connector.

(b) Check the harness and connector (for manual transaxle models).

(1) Disconnect the ignition switch connector.

(2) Disconnect the clutch start switch connector.

(3) Disconnect the ECM connector.

(4) Measure the resistance according to the value(s) in the table below.

Standard Resistance (Check for Open):





Standard Resistance (Check for Short):





HINT
The wire between the clutch start switch and the ignition switch has a diode (refer to the wiring diagram). The current flowing to the clutch start switch is rectified by the diode.

(5) Reconnect the ignition switch connector.

(6) Reconnect the clutch start switch connector.

(7) Reconnect the ECM connector.

NG -- REPAIR OR REPLACE HARNESS OR CONNECTOR
OK -- Continue to next step.

10. CHECK HARNESS AND CONNECTOR (CLUTCH START SWITCH OR PNP SWITCH - ECM - ST RELAY)





(a) Check the harness and connector (for automatic transaxle models).

(1) Remove the ST relay from the engine room relay block.

(2) Disconnect the Park/Neutral Position (PNP) switch connector.

(3) Disconnect the ECM connector.

(4) Measure the resistance according to the value(s) in the table below.





Standard Resistance (Check for Short):





(5) Reinstall the ST relay.

(6) Reconnect the park/neutral position switch connector.

(7) Reconnect the ECM connector.





(b) Check the harness and connector (for manual transaxle models).

(1) Remove the ST relay from the engine room relay block.

(2) Disconnect the clutch start switch connector.

(3) Disconnect the ECM connector.

(4) Measure the resistance according to the value(s) in the table below.

Standard Resistance (Check for Short):





(5) Reinstall the ST relay.

(6) Reconnect the clutch start switch connector.

(7) Reconnect the ECM connector.

NG -- REPAIR OR REPLACE HARNESS OR CONNECTOR

OK -- REPLACE ECM Removal