Curiosii for ever!: Car repair manuals for everyone.

Power Window Master Switch Circuit








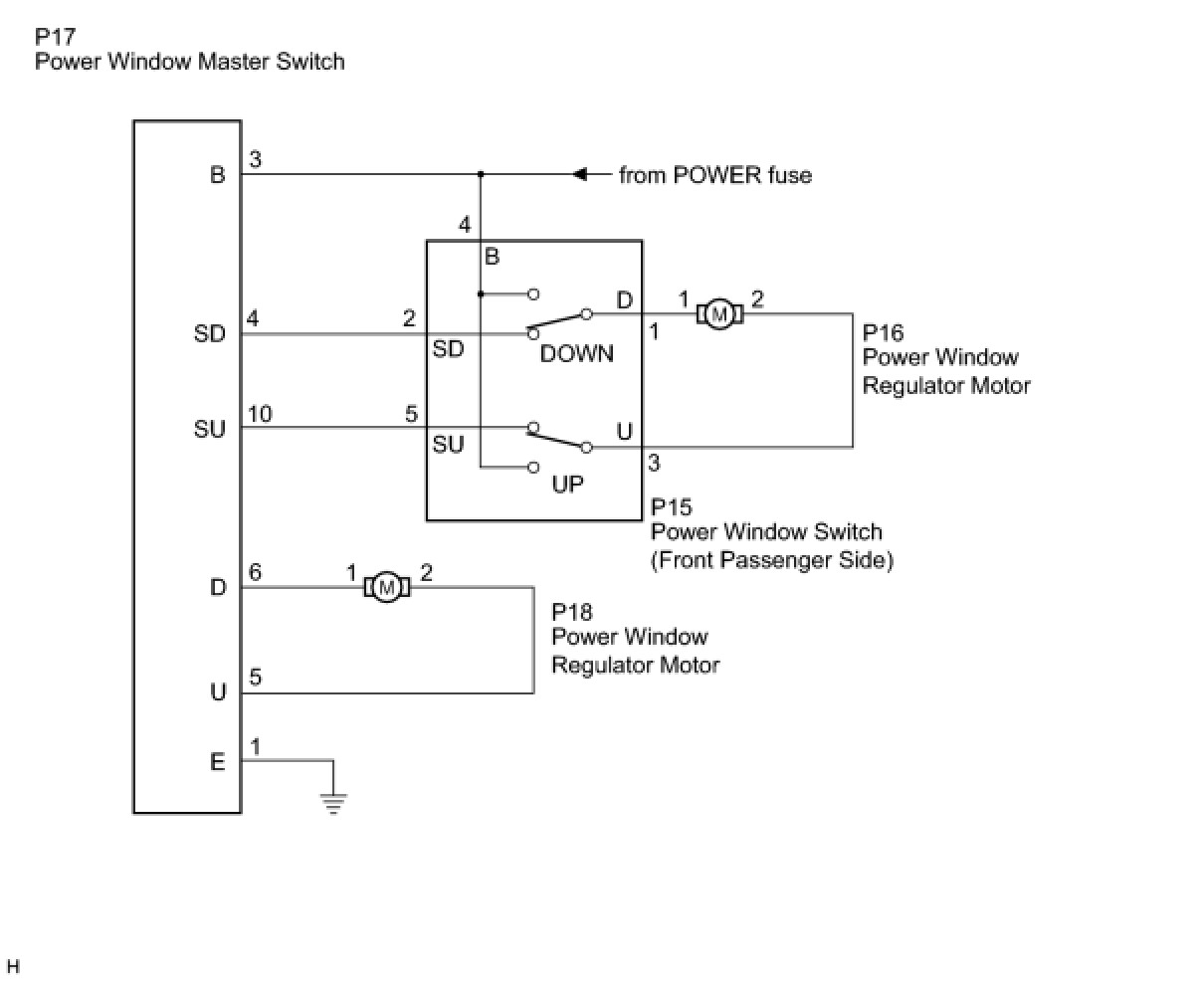
WINDSHIELD / WINDOWGLASS: POWER WINDOW CONTROL SYSTEM (w/o Jam Protection Function): Power Window Master Switch Circuit

Power Window Master Switch Circuit

DESCRIPTION

This circuit transmits signals from the power window regulator master switch assembly to the power window regulator switch.

WIRING DIAGRAM





INSPECTION PROCEDURE

PROCEDURE

1. INSPECT POWER WINDOW REGULATOR MASTER SWITCH ASSEMBLY





(a) Disconnect the P17 connector.
(b) Measure the voltage and resistance according to the value(s) in the table below.
Standard voltage:






Standard resistance:






NG -- REPAIR OR REPLACE HARNESS OR CONNECTOR
OK -- Continue to next step.
2. INSPECT POWER WINDOW REGULATOR MASTER SWITCH ASSEMBLY





(a) Measure the resistance according to the value(s) in the table below.
Standard resistance:






NG -- REPLACE POWER WINDOW REGULATOR MASTER SWITCH ASSEMBLY
OK -- Continue to next step.
3. CHECK WIRE HARNESS (POWER WINDOW MASTER SWITCH - POWER WINDOW SWITCH)





(a) Disconnect the P17 and P15 connectors.
(b) Measure the resistance according to the value(s) in the table below.
Standard resistance:






NG -- REPAIR OR REPLACE HARNESS OR CONNECTOR
OK -- PROCEED TO NEXT CIRCUIT INSPECTION SHOWN IN PROBLEM SYMPTOMS TABLE