Curiosii for ever!: Car repair manuals for everyone.

Power Windows Do Not Operate At All








WINDSHIELD / WINDOWGLASS: POWER WINDOW CONTROL SYSTEM (w/ Jam Protection Function): Power Windows do not Operate at All

Power Windows do not Operate at All

DESCRIPTION

If all of the power windows do not operate, it is possible that no power is being supplied to the power window master switch, or that the power window master switch is malfunctioning.

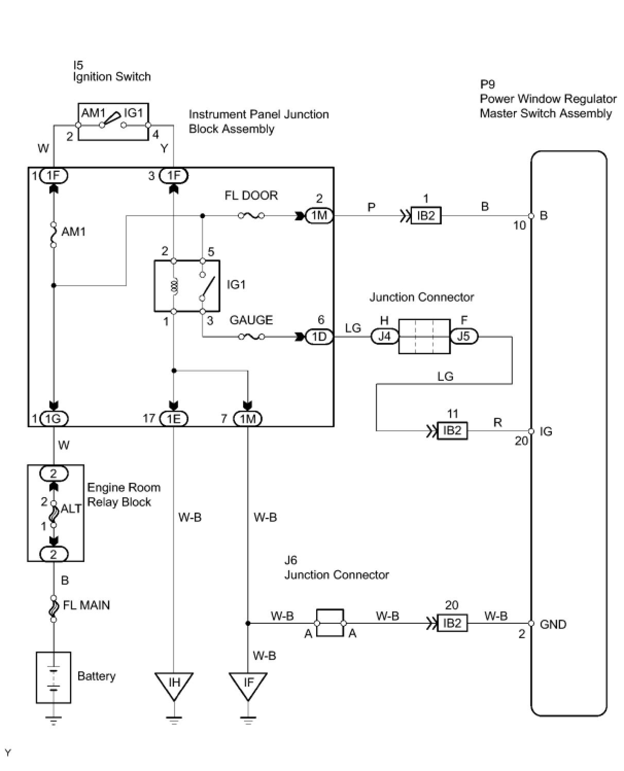
WIRING DIAGRAM





INSPECTION PROCEDURE

PROCEDURE

1. INSPECT FUSE (AM1, GAUGE, FL DOOR)
(a) Remove the AM1, GAUGE, FL DOOR fuses from the instrument panel junction block.
(b) Measure the resistance of the fuses.
Standard resistance:
Below 1 Ohms
NG -- REPLACE FUSE
OK -- Continue to next step.
2. INSPECT IGNITION RELAY NO. 1 (Marking: IG1)





(a) Remove the IG1 relay from the instrument panel junction block.
(b) Measure the resistance of the relay.
Standard resistance:






NG -- REPLACE IGNITION RELAY NO. 1
OK -- Continue to next step.
3. CHECK WIRE HARNESS (POWER WINDOW REGULATOR MASTER SWITCH ASSEMBLY - BATTERY AND BODY GROUND)





(a) Disconnect the P9 master switch connector.
(b) Measure the voltage and resistance of the wire harness side connector.
Standard voltage:






Standard resistance:






NG -- REPAIR OR REPLACE HARNESS AND CONNECTOR
OK -- REPLACE POWER WINDOW REGULATOR MASTER SWITCH ASSEMBLY